HOME   LIST
‹–   –›

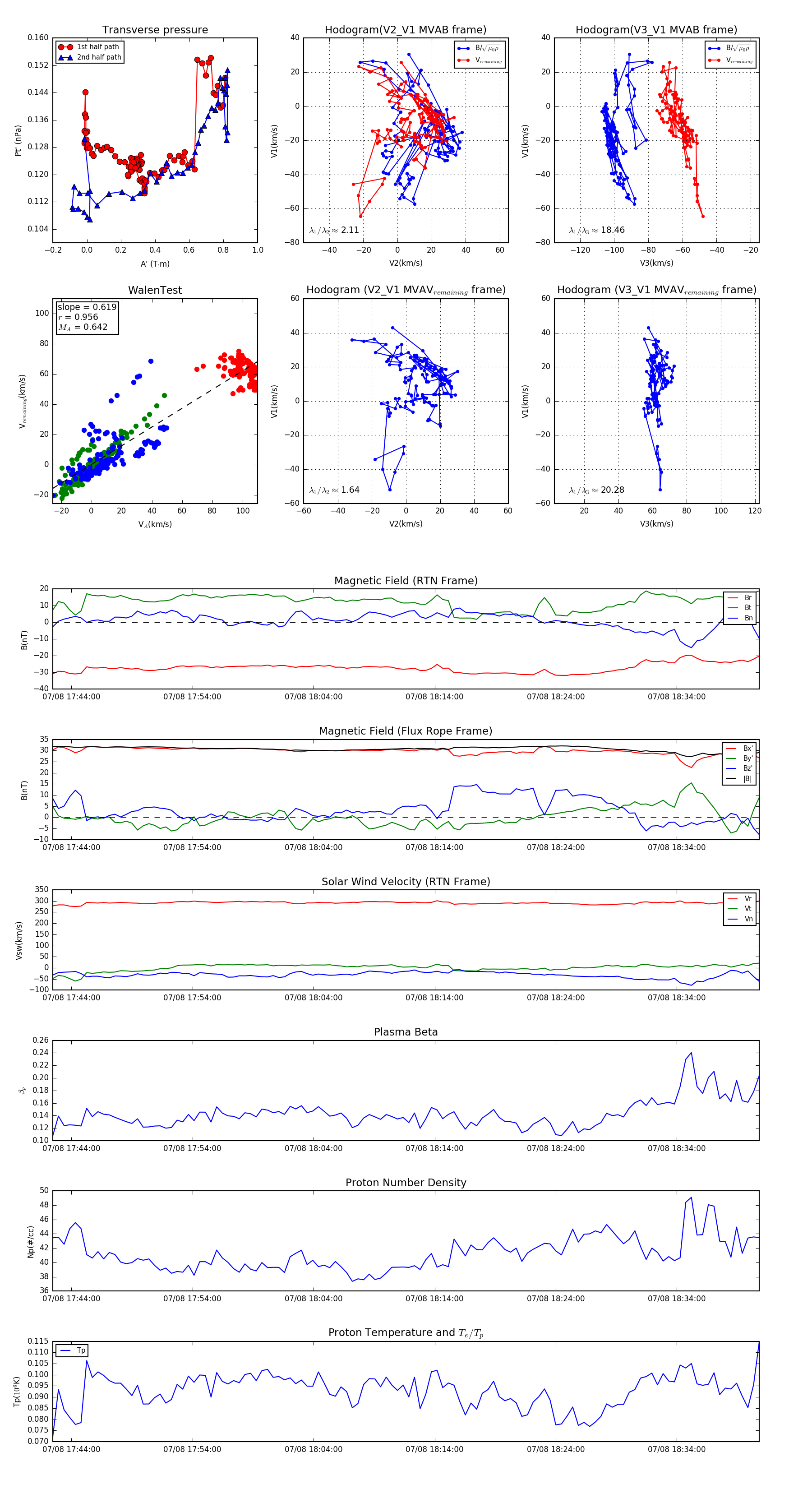
Flux Rope in 2024

Flux Rope Event 2024-07-08 17:42:28 ~ 2024-07-08 18:40:48 (3501 seconds)


plot