HOME   LIST
‹–   –›

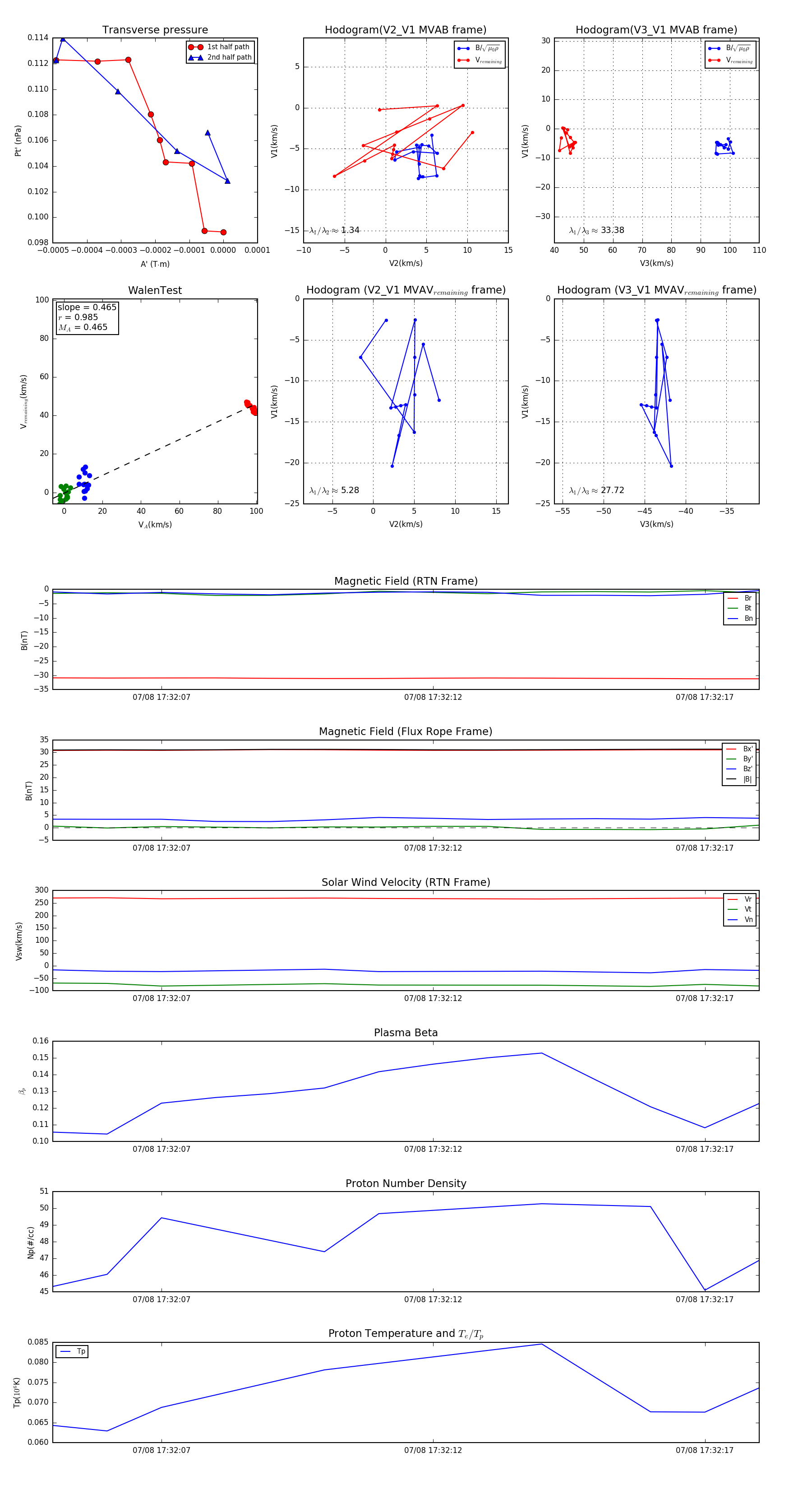
Flux Rope in 2024

Flux Rope Event 2024-07-08 17:32:05 ~ 2024-07-08 17:32:18 (14 seconds)


plot