HOME   LIST
‹–   –›

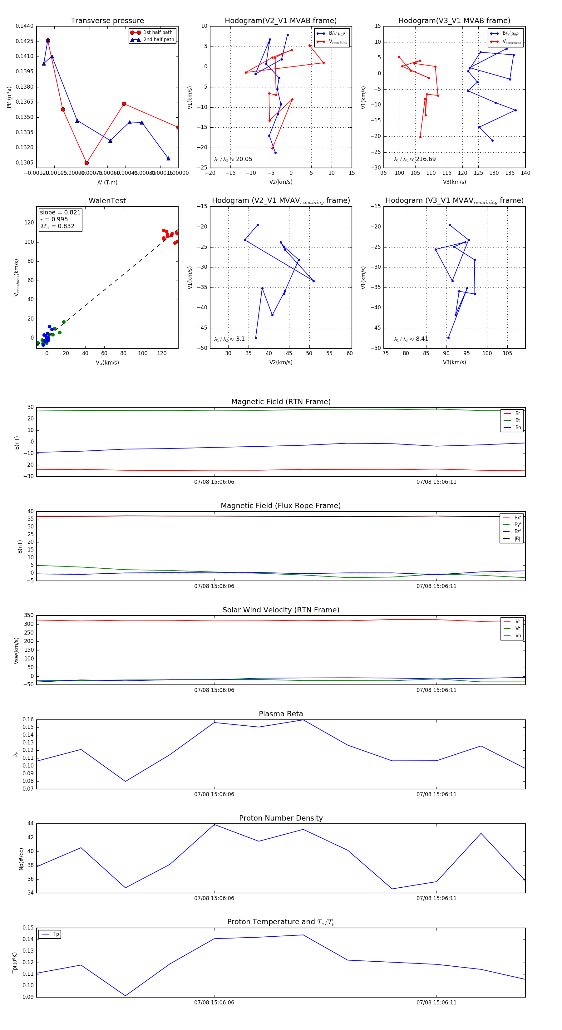
Flux Rope in 2024

Flux Rope Event 2024-07-08 15:06:02 ~ 2024-07-08 15:06:13 (12 seconds)


plot