HOME   LIST
‹–   –›

Flux Rope in 2024

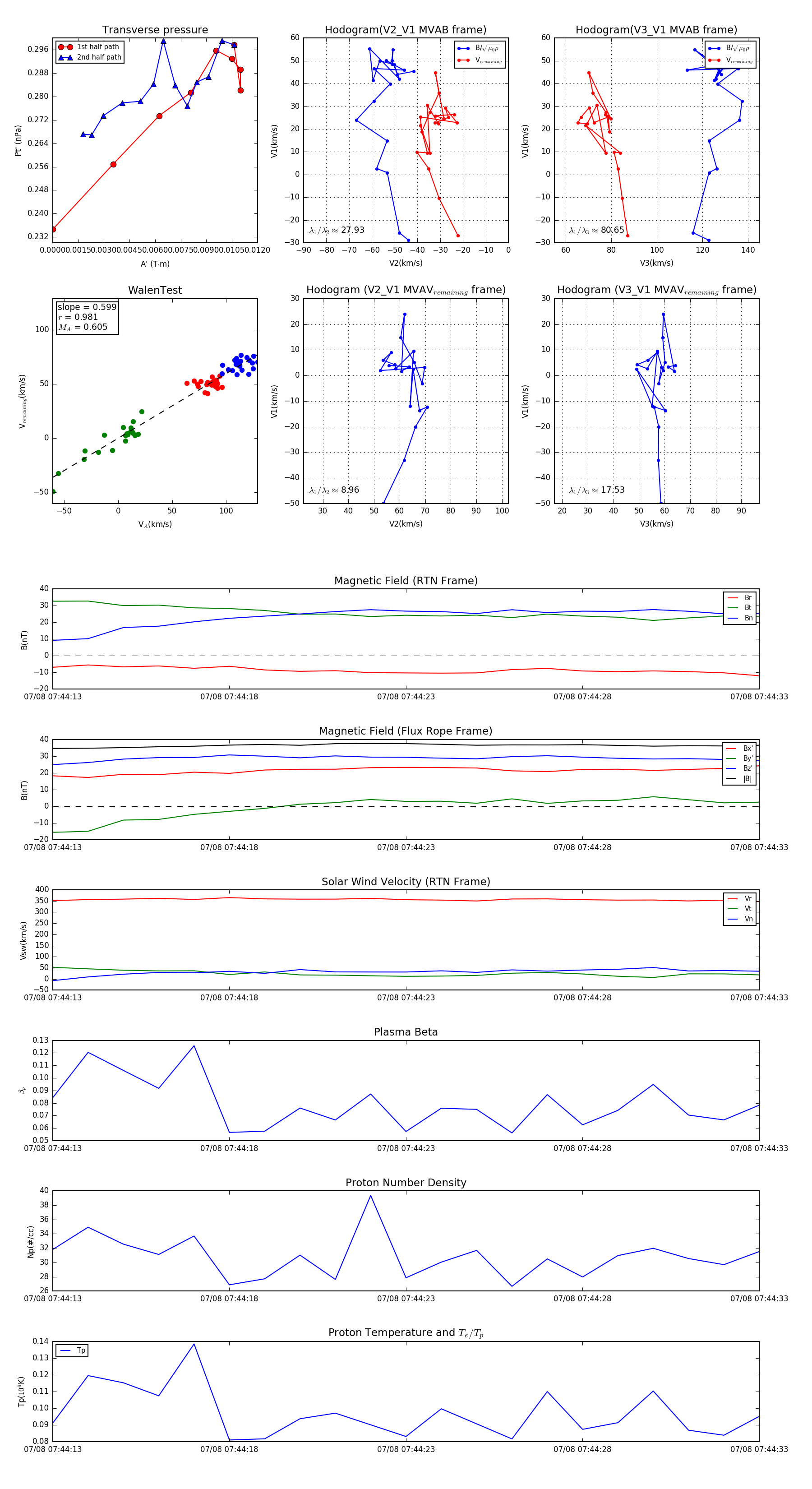
Flux Rope Event 2024-07-08 07:44:13 ~ 2024-07-08 07:44:33 (21 seconds)


plot