HOME   LIST
‹–   –›

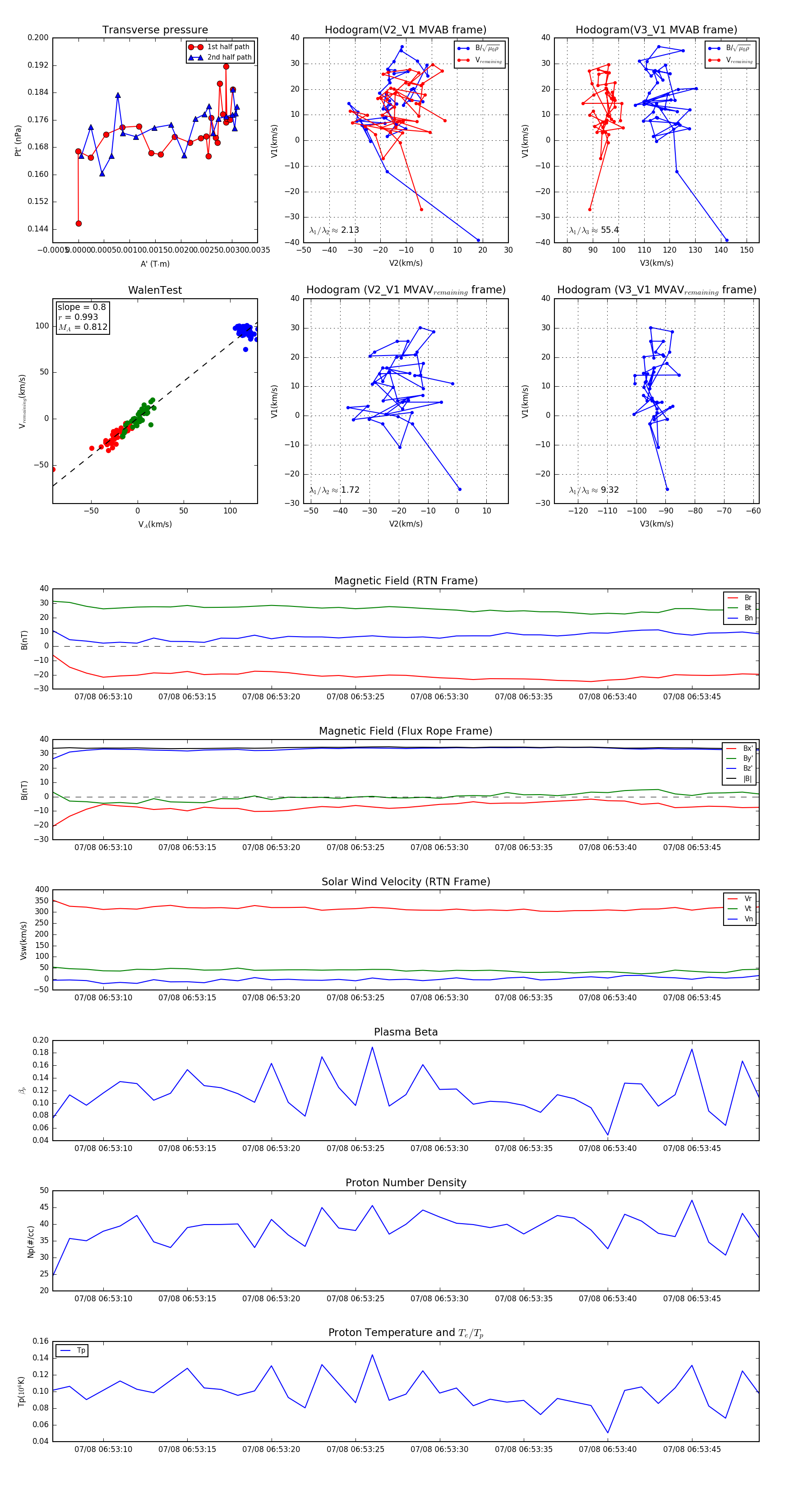
Flux Rope in 2024

Flux Rope Event 2024-07-08 06:53:07 ~ 2024-07-08 06:53:49 (43 seconds)


plot