HOME   LIST
‹–   –›

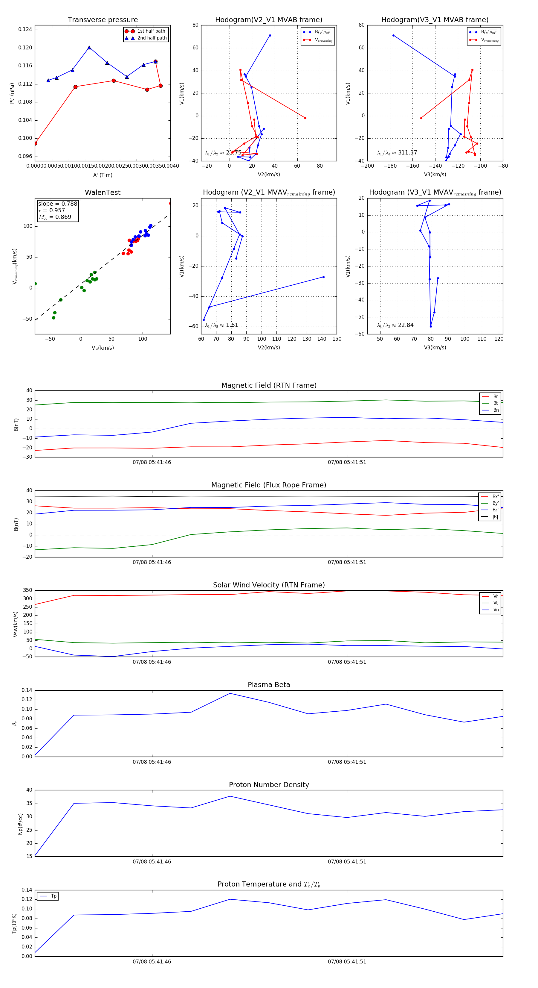
Flux Rope in 2024

Flux Rope Event 2024-07-08 05:41:43 ~ 2024-07-08 05:41:55 (13 seconds)


plot