HOME   LIST
‹–   –›

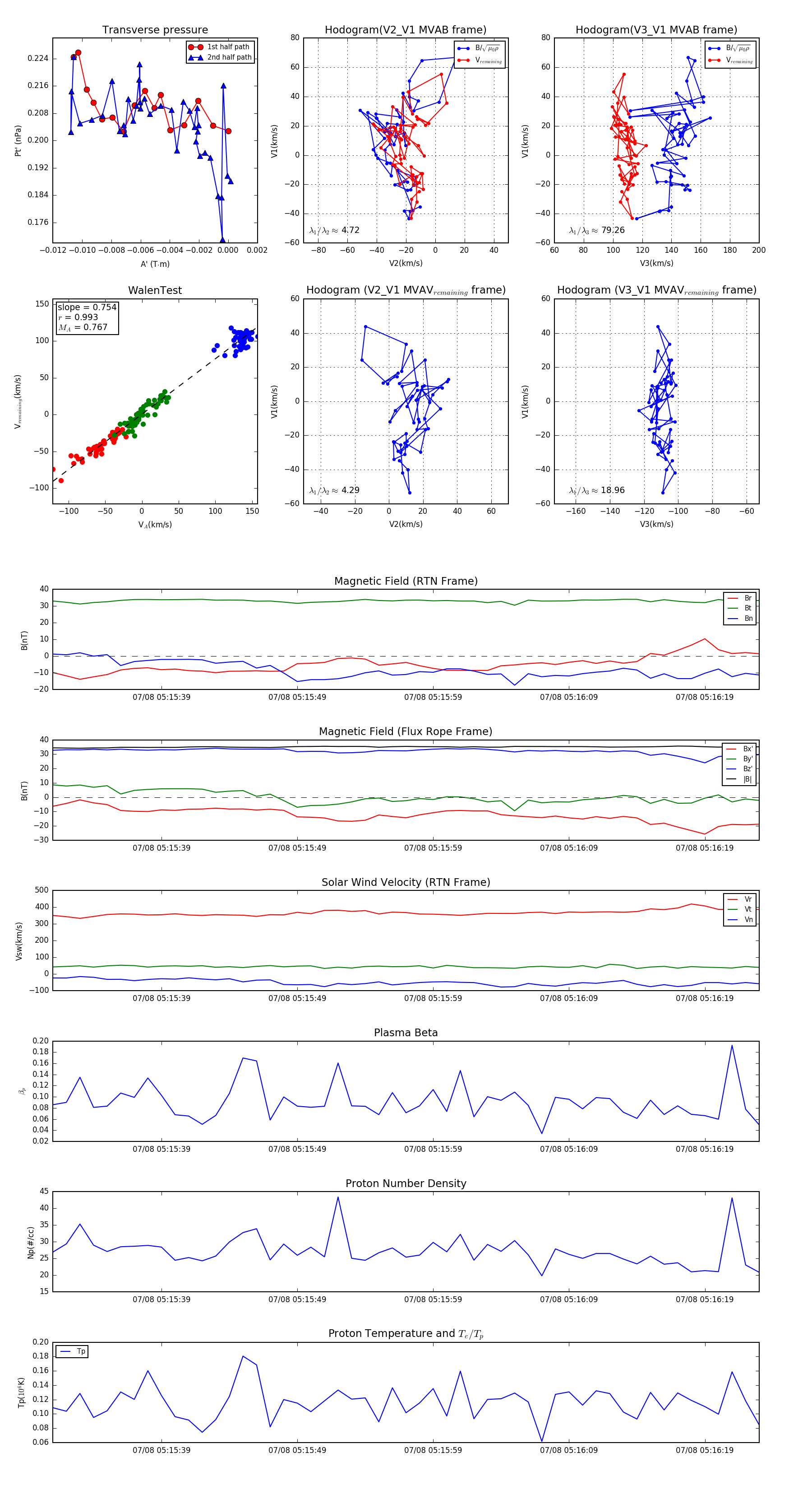
Flux Rope in 2024

Flux Rope Event 2024-07-08 05:15:31 ~ 2024-07-08 05:16:23 (53 seconds)


plot