HOME   LIST
‹–   –›

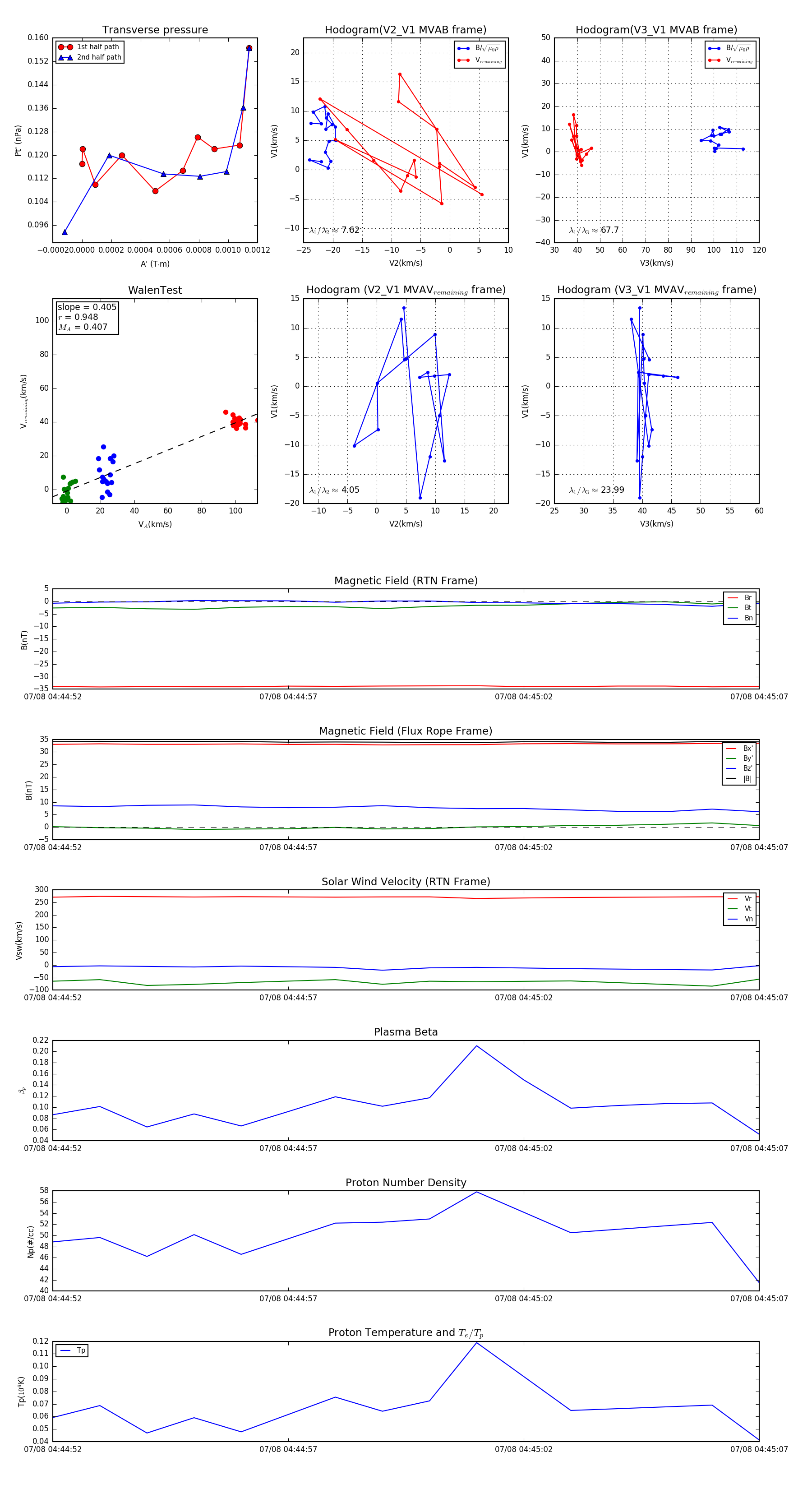
Flux Rope in 2024

Flux Rope Event 2024-07-08 04:44:52 ~ 2024-07-08 04:45:07 (16 seconds)


plot