HOME   LIST
‹–   –›

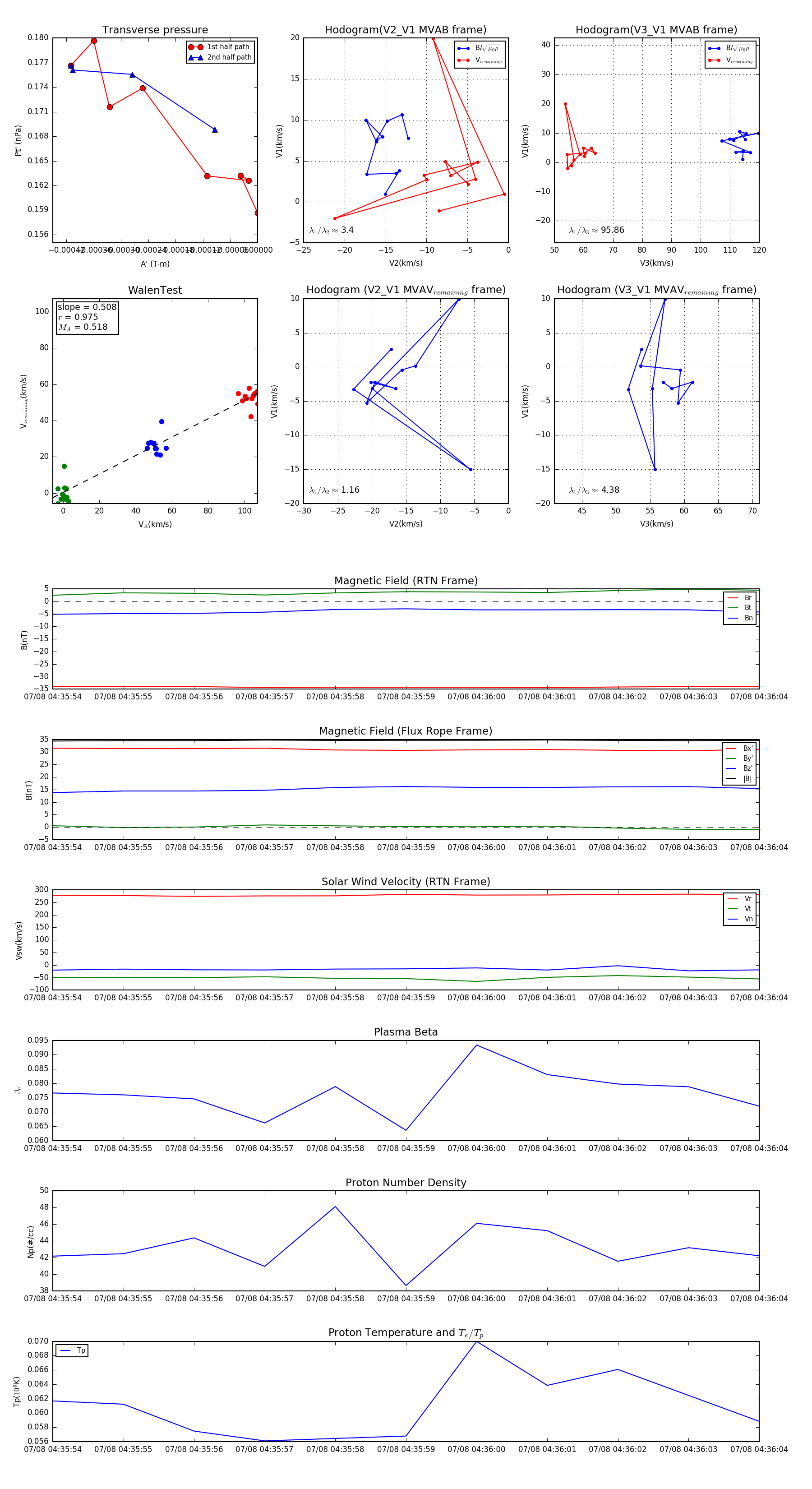
Flux Rope in 2024

Flux Rope Event 2024-07-08 04:35:54 ~ 2024-07-08 04:36:04 (11 seconds)


plot