HOME   LIST
‹–   –›

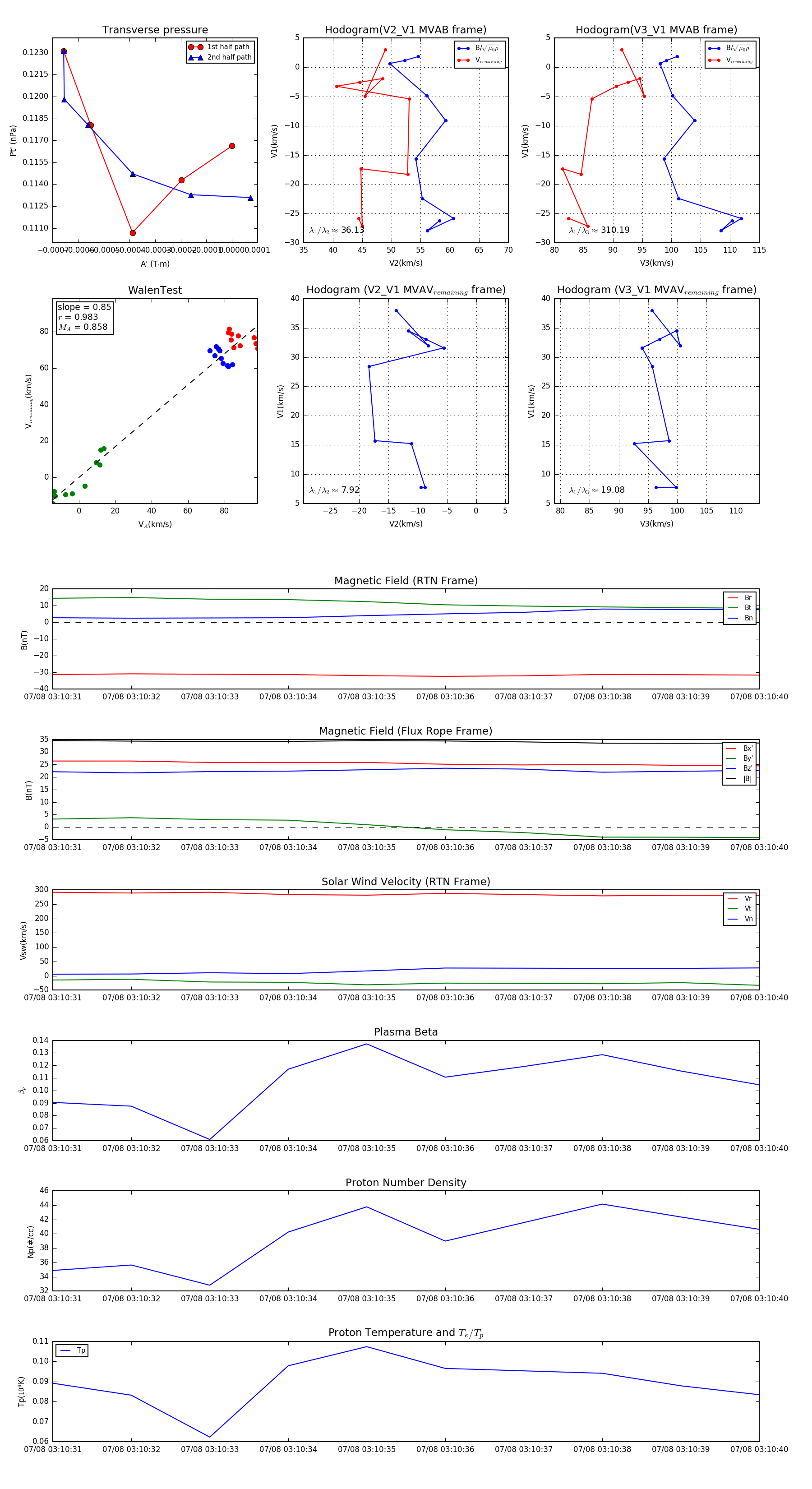
Flux Rope in 2024

Flux Rope Event 2024-07-08 03:10:31 ~ 2024-07-08 03:10:40 (10 seconds)


plot