HOME   LIST
‹–   –›

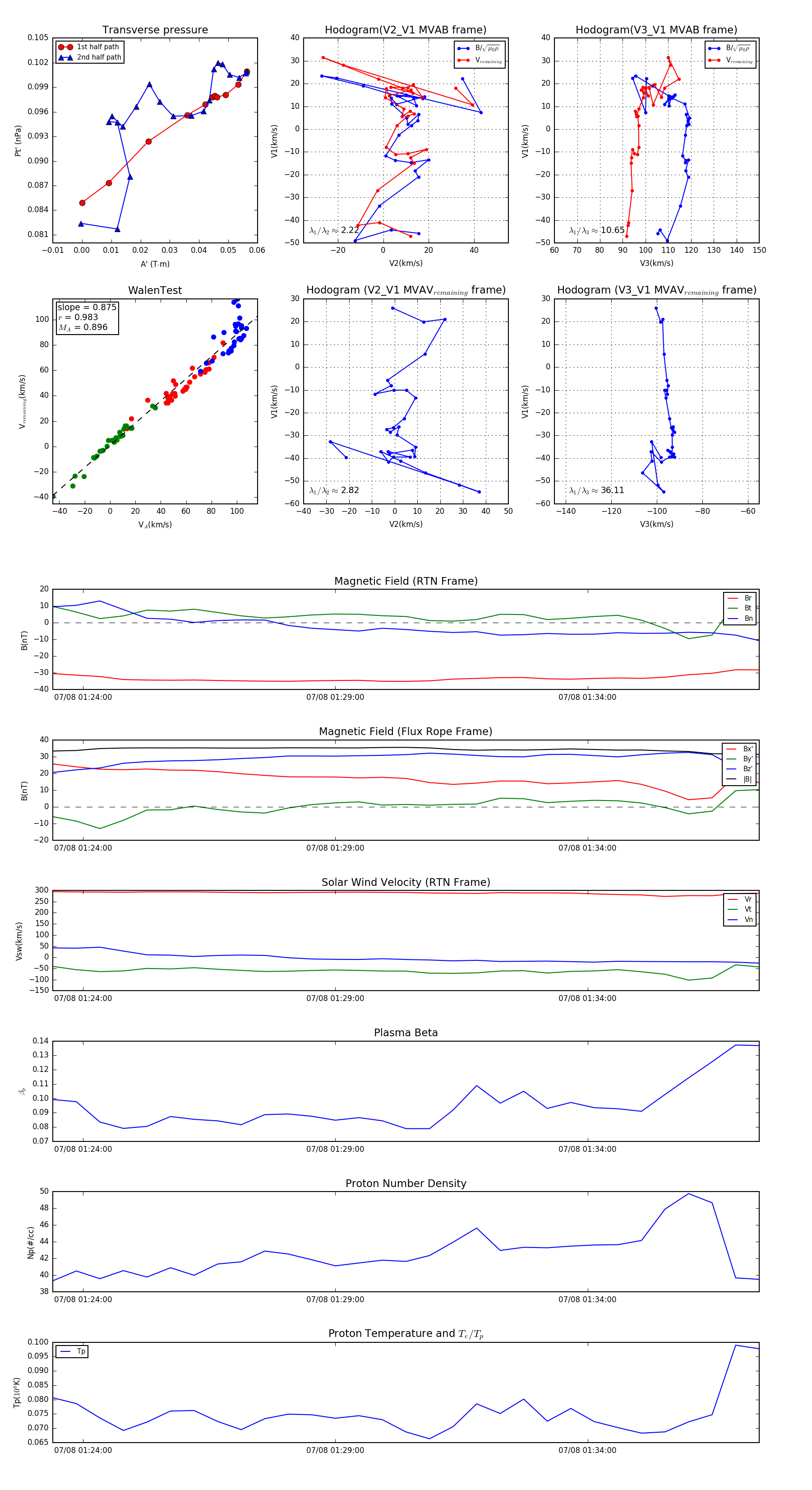
Flux Rope in 2024

Flux Rope Event 2024-07-08 01:23:24 ~ 2024-07-08 01:37:24 (841 seconds)


plot