HOME   LIST
‹–   –›

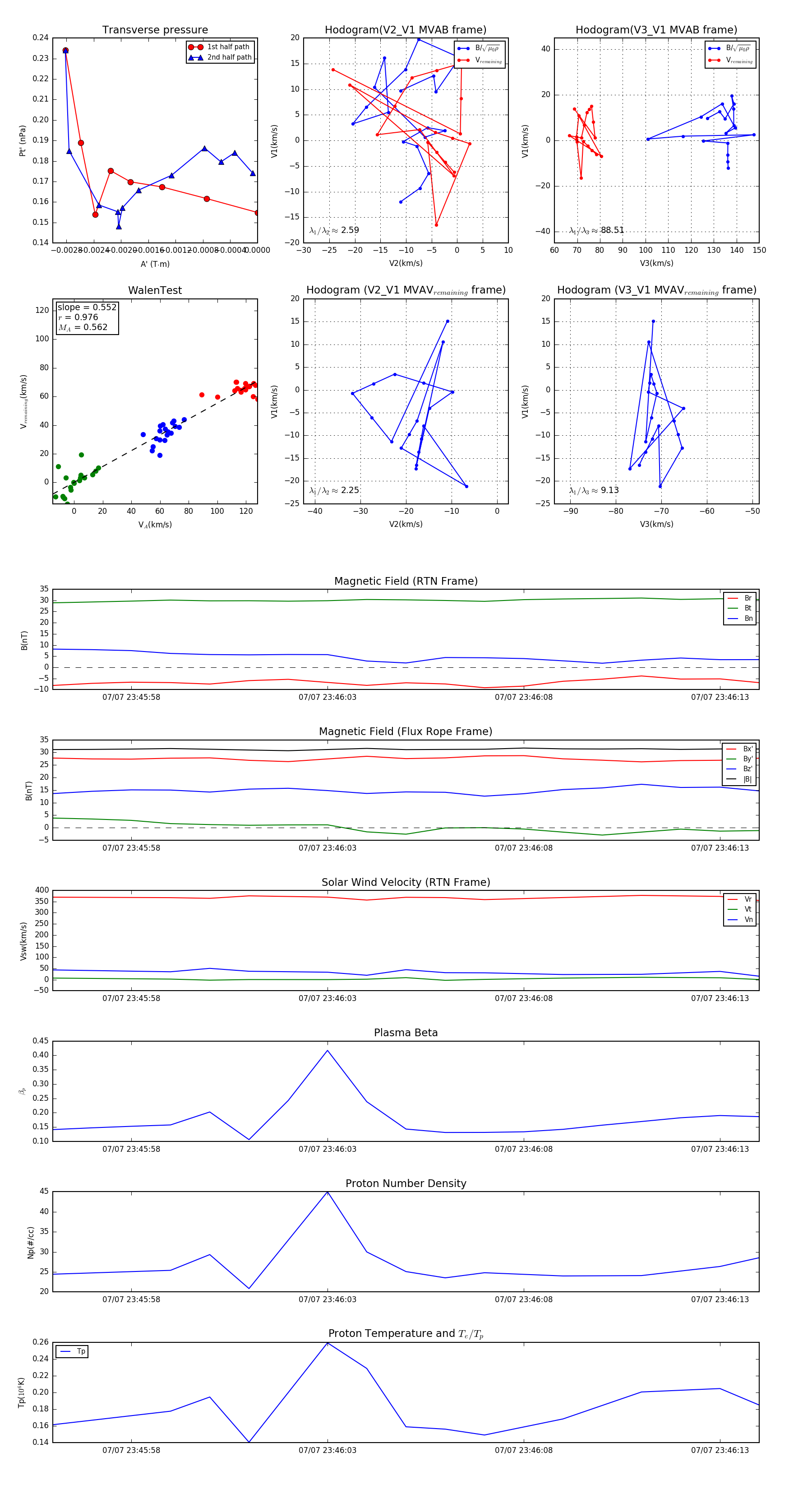
Flux Rope in 2024

Flux Rope Event 2024-07-07 23:45:56 ~ 2024-07-07 23:46:14 (19 seconds)


plot