HOME   LIST
‹–   –›

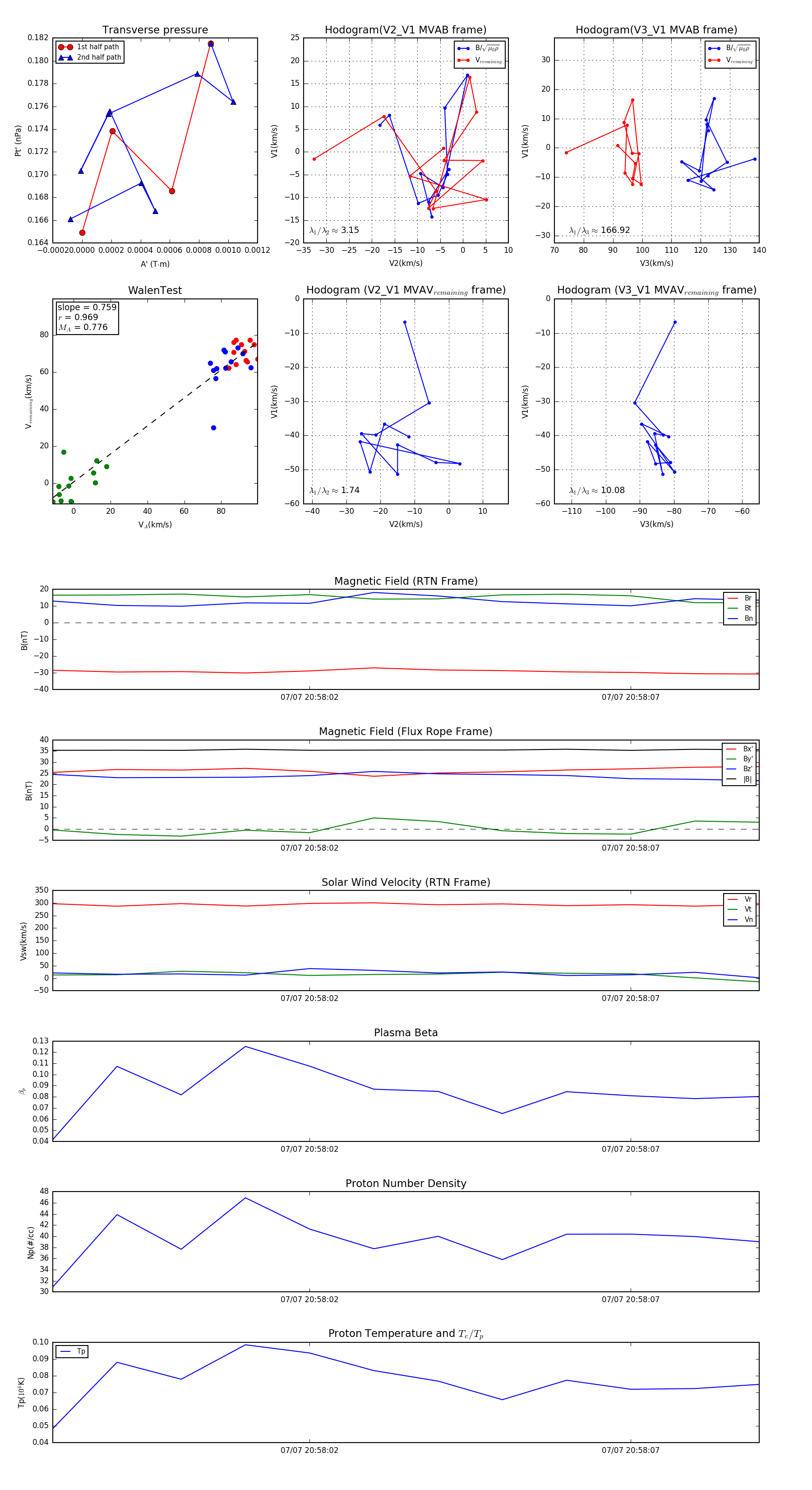
Flux Rope in 2024

Flux Rope Event 2024-07-07 20:57:58 ~ 2024-07-07 20:58:09 (12 seconds)


plot