HOME   LIST
‹–   –›

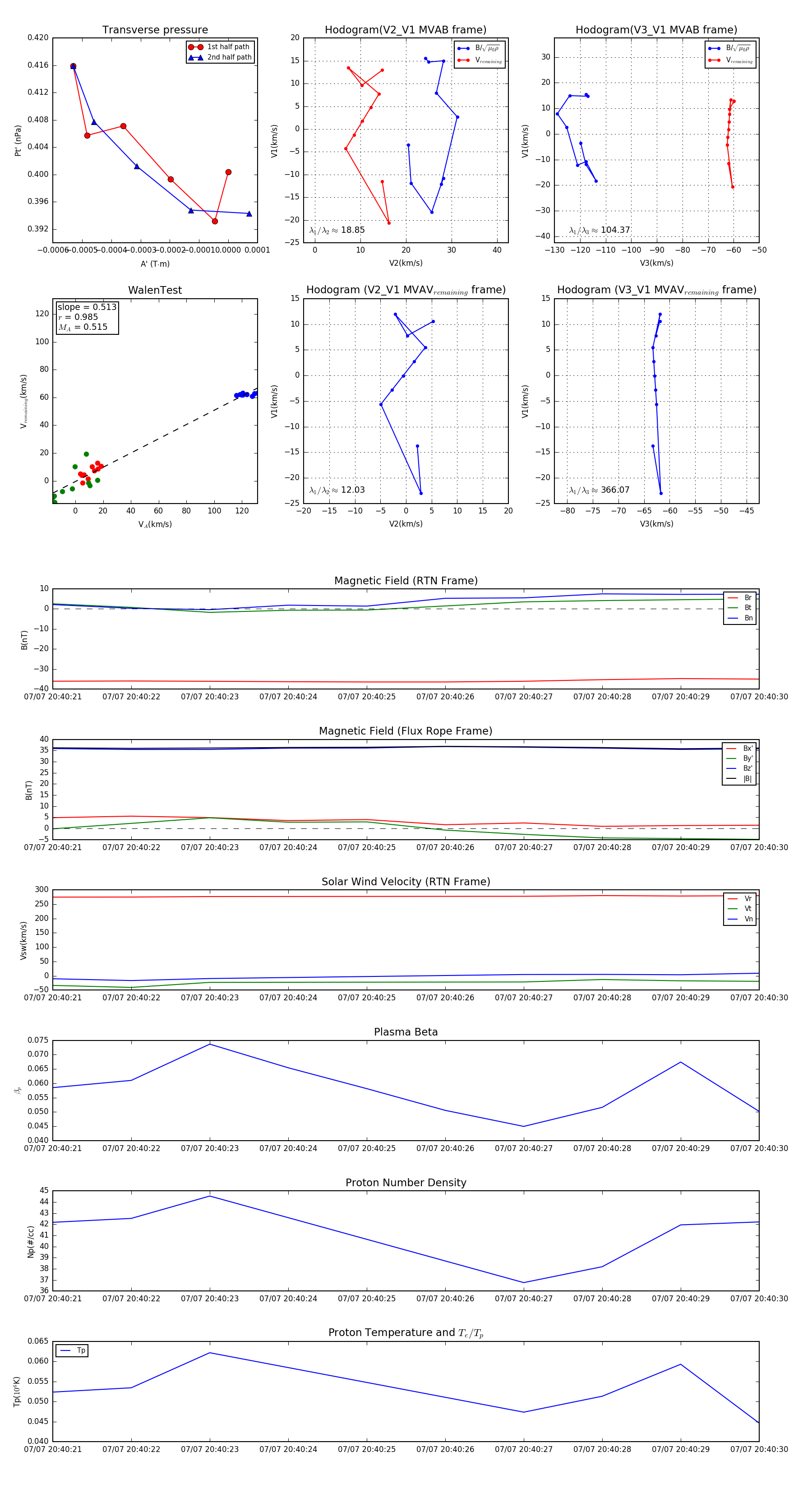
Flux Rope in 2024

Flux Rope Event 2024-07-07 20:40:21 ~ 2024-07-07 20:40:30 (10 seconds)


plot