HOME   LIST
‹–   –›

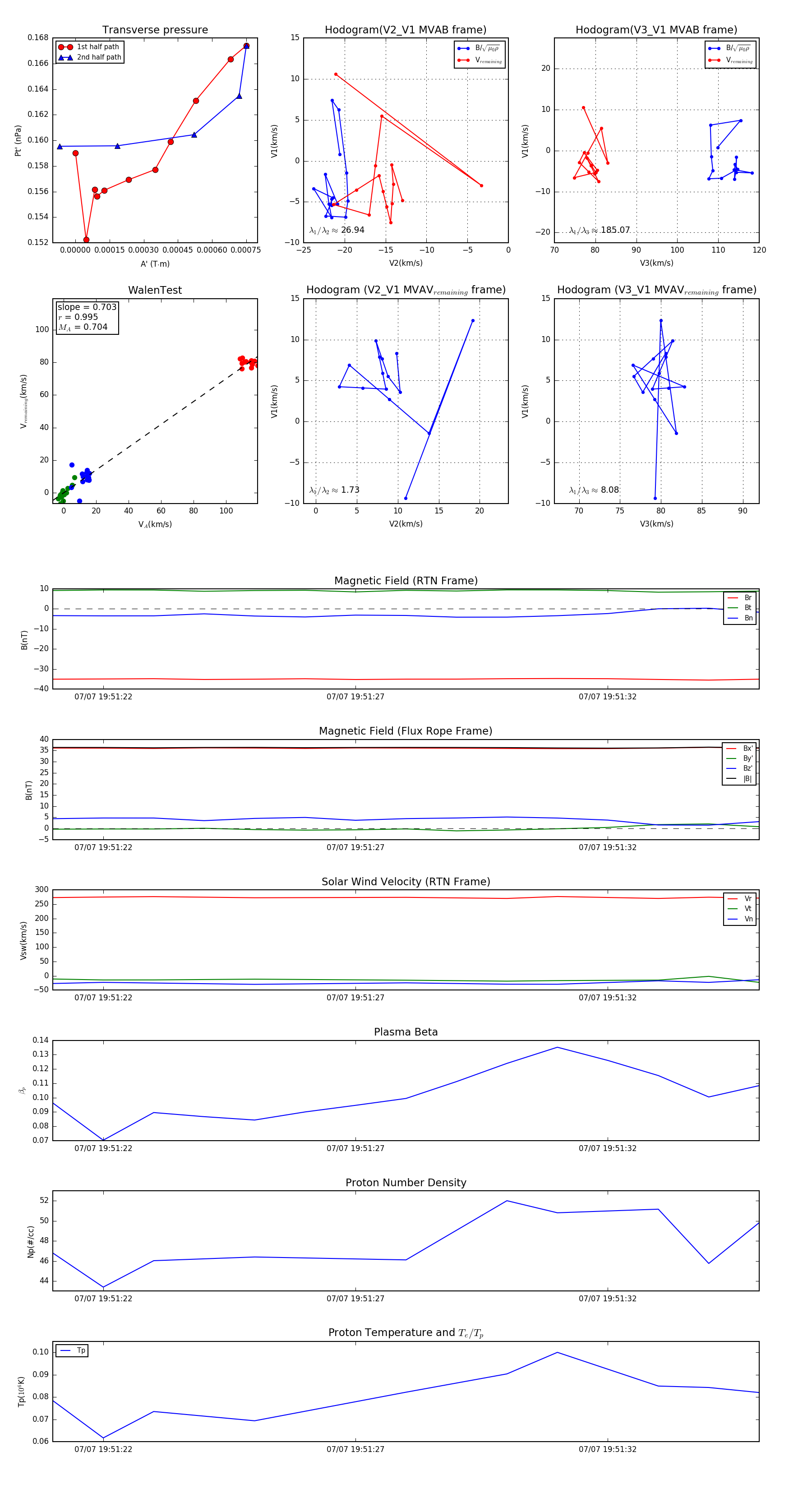
Flux Rope in 2024

Flux Rope Event 2024-07-07 19:51:21 ~ 2024-07-07 19:51:35 (15 seconds)


plot