HOME   LIST
‹–   –›

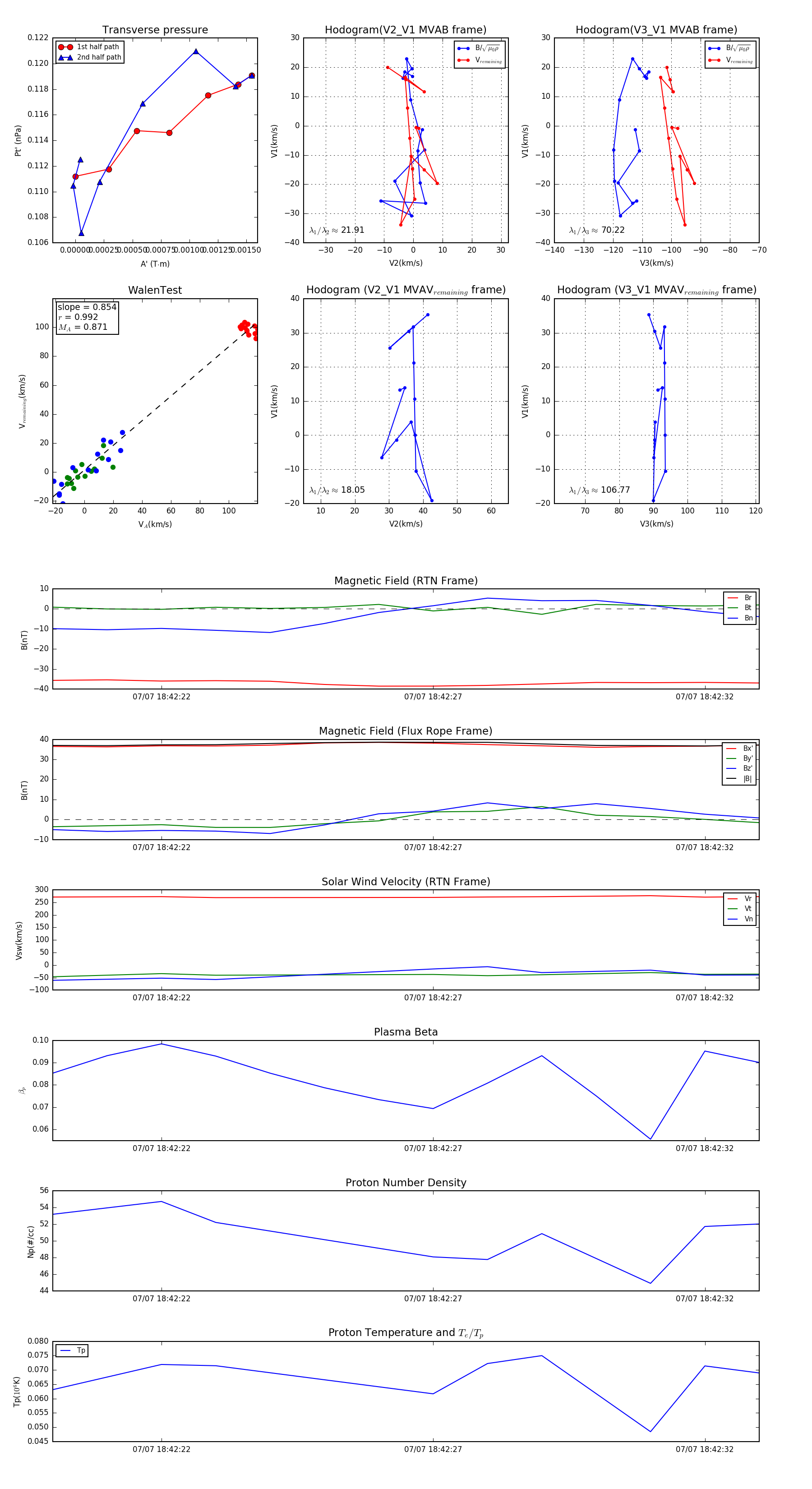
Flux Rope in 2024

Flux Rope Event 2024-07-07 18:42:20 ~ 2024-07-07 18:42:33 (14 seconds)


plot