HOME   LIST
‹–   –›

Flux Rope in 2024

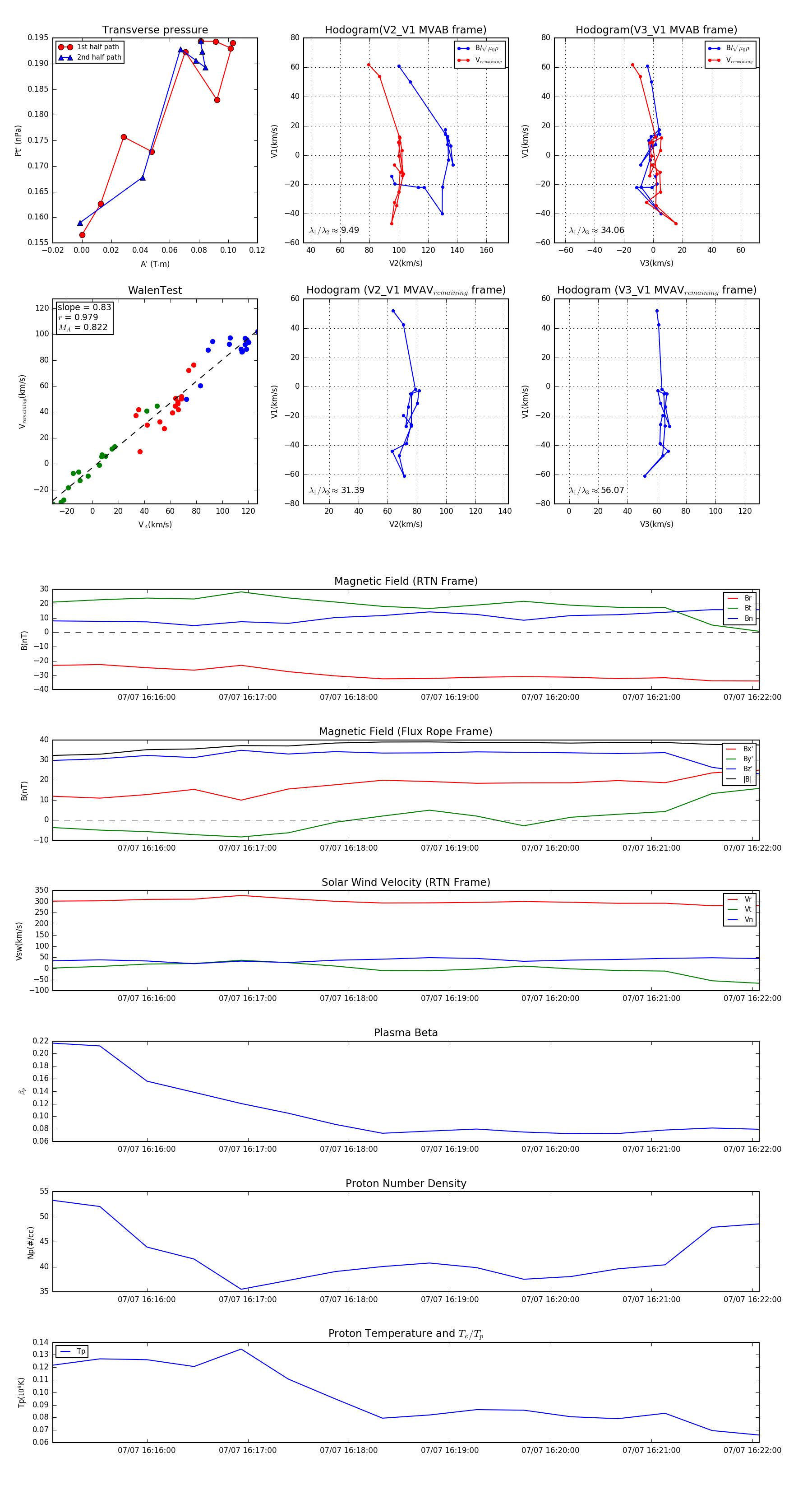
Flux Rope Event 2024-07-07 16:15:04 ~ 2024-07-07 16:22:04 (421 seconds)


plot