HOME   LIST
‹–   –›

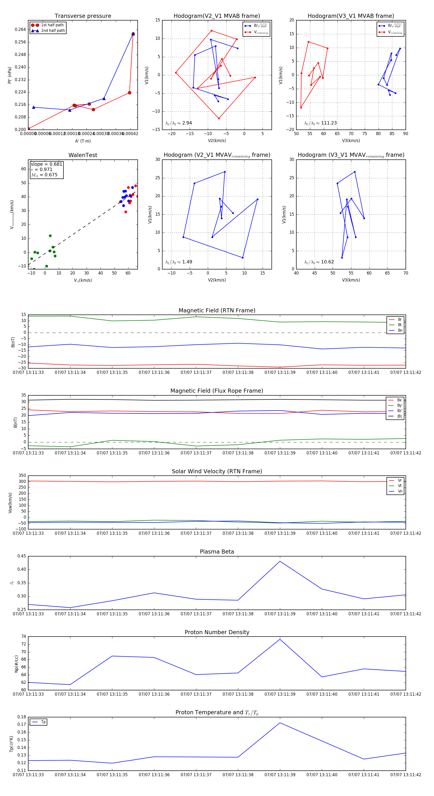
Flux Rope in 2024

Flux Rope Event 2024-07-07 13:11:33 ~ 2024-07-07 13:11:42 (10 seconds)


plot