HOME   LIST
‹–   –›

Flux Rope in 2024

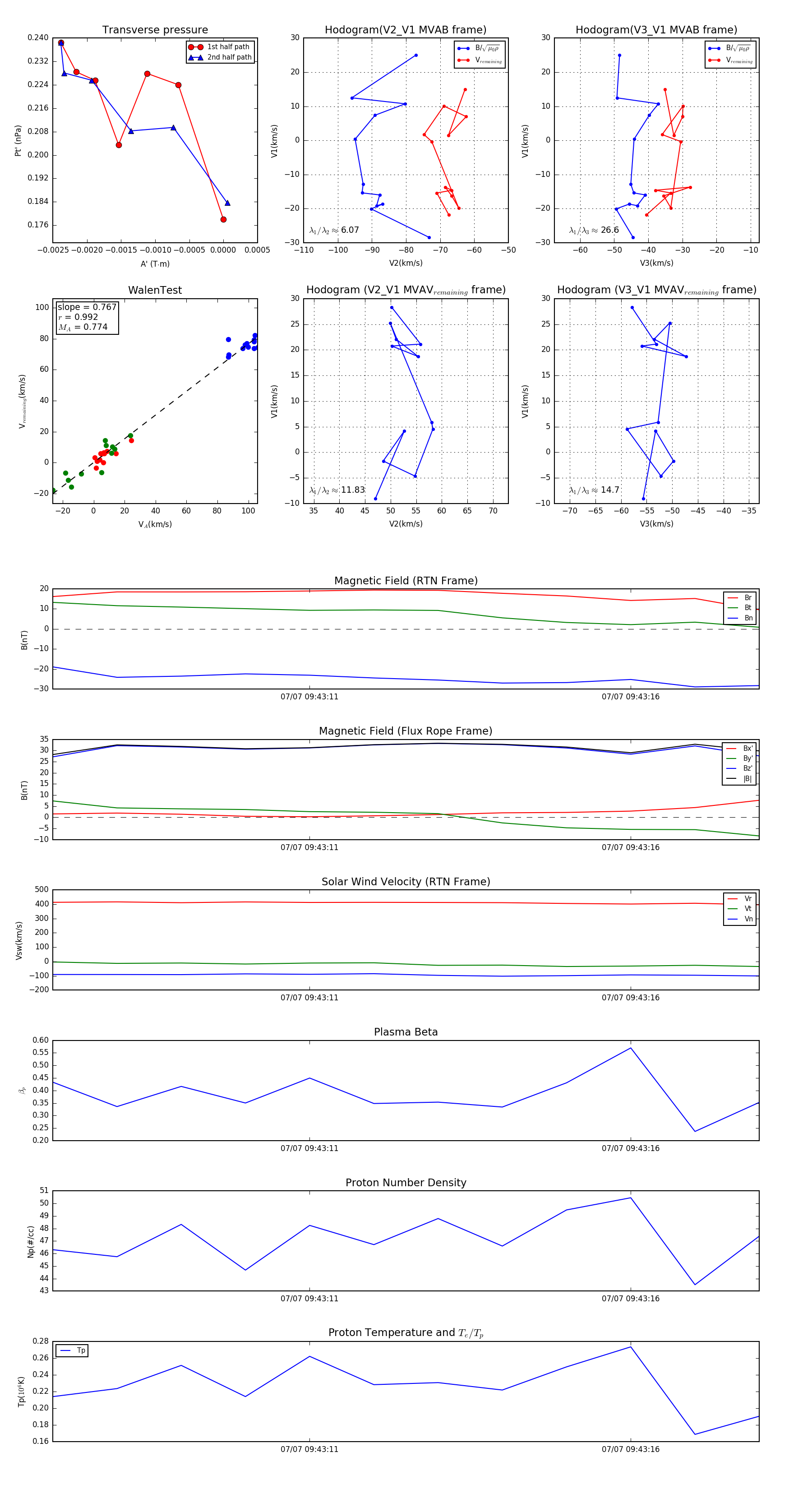
Flux Rope Event 2024-07-07 09:43:07 ~ 2024-07-07 09:43:18 (12 seconds)


plot