HOME   LIST
‹–   –›

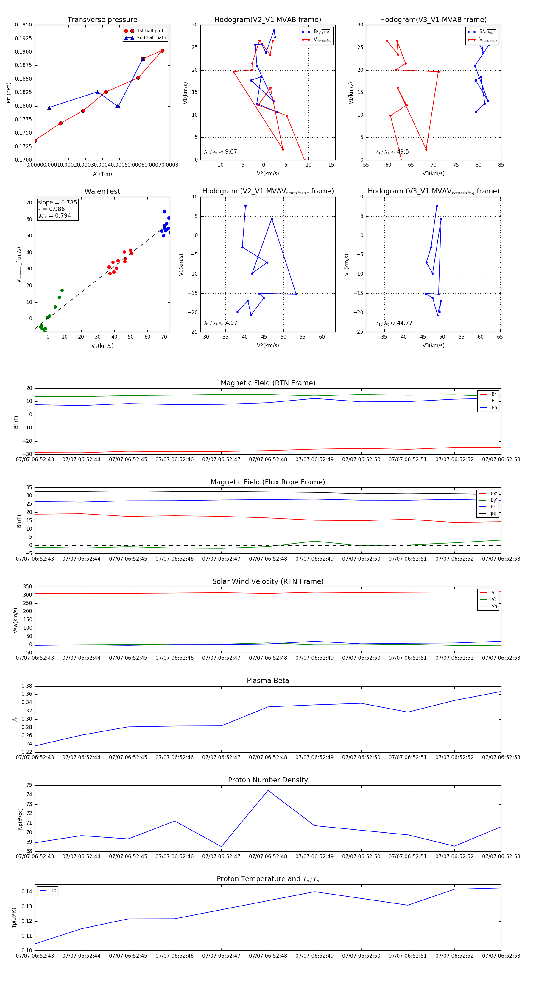
Flux Rope in 2024

Flux Rope Event 2024-07-07 06:52:43 ~ 2024-07-07 06:52:53 (11 seconds)


plot