HOME   LIST
‹–   –›

Flux Rope in 2024

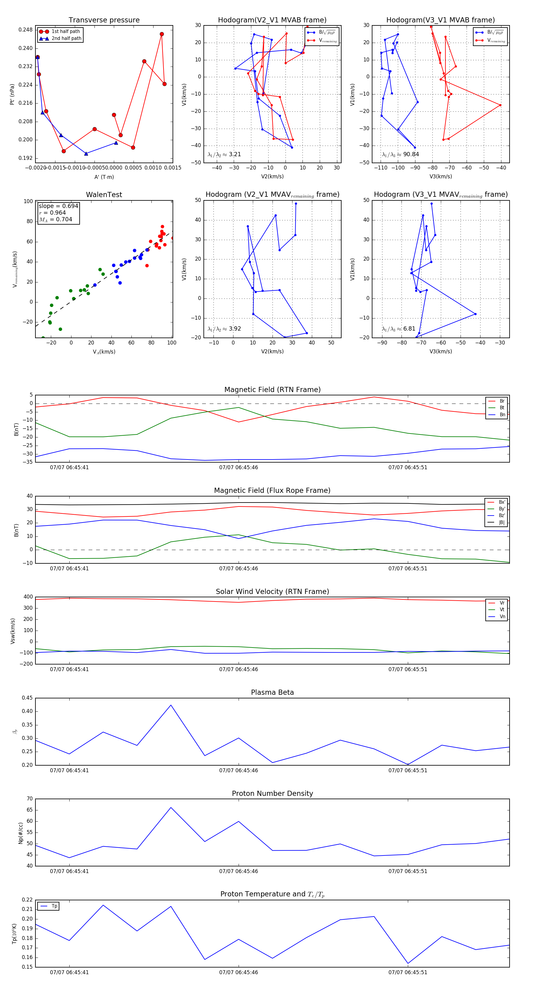
Flux Rope Event 2024-07-07 06:45:40 ~ 2024-07-07 06:45:54 (15 seconds)


plot