HOME   LIST
‹–   –›

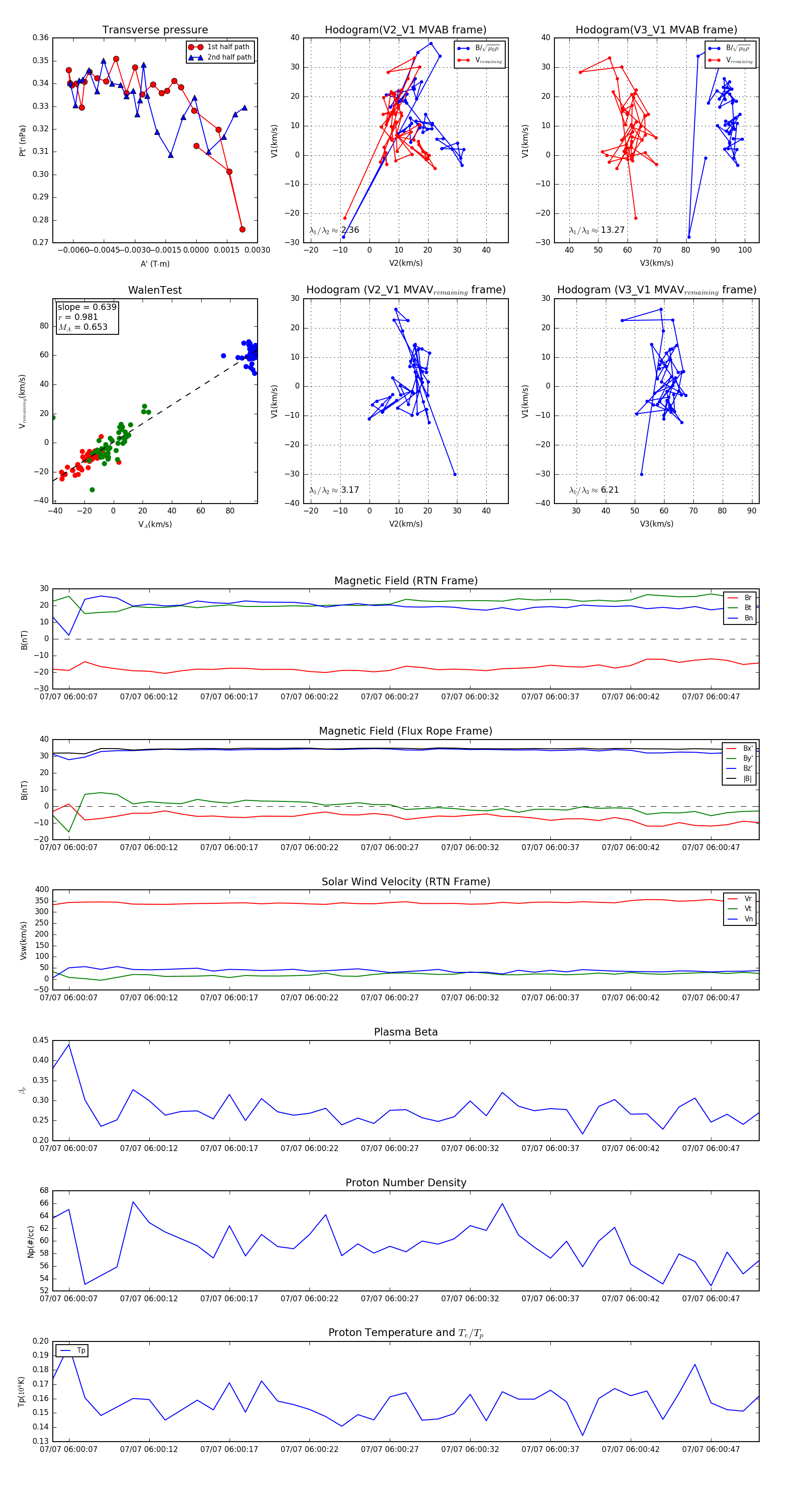
Flux Rope in 2024

Flux Rope Event 2024-07-07 06:00:06 ~ 2024-07-07 06:00:50 (45 seconds)


plot