HOME   LIST
‹–   –›

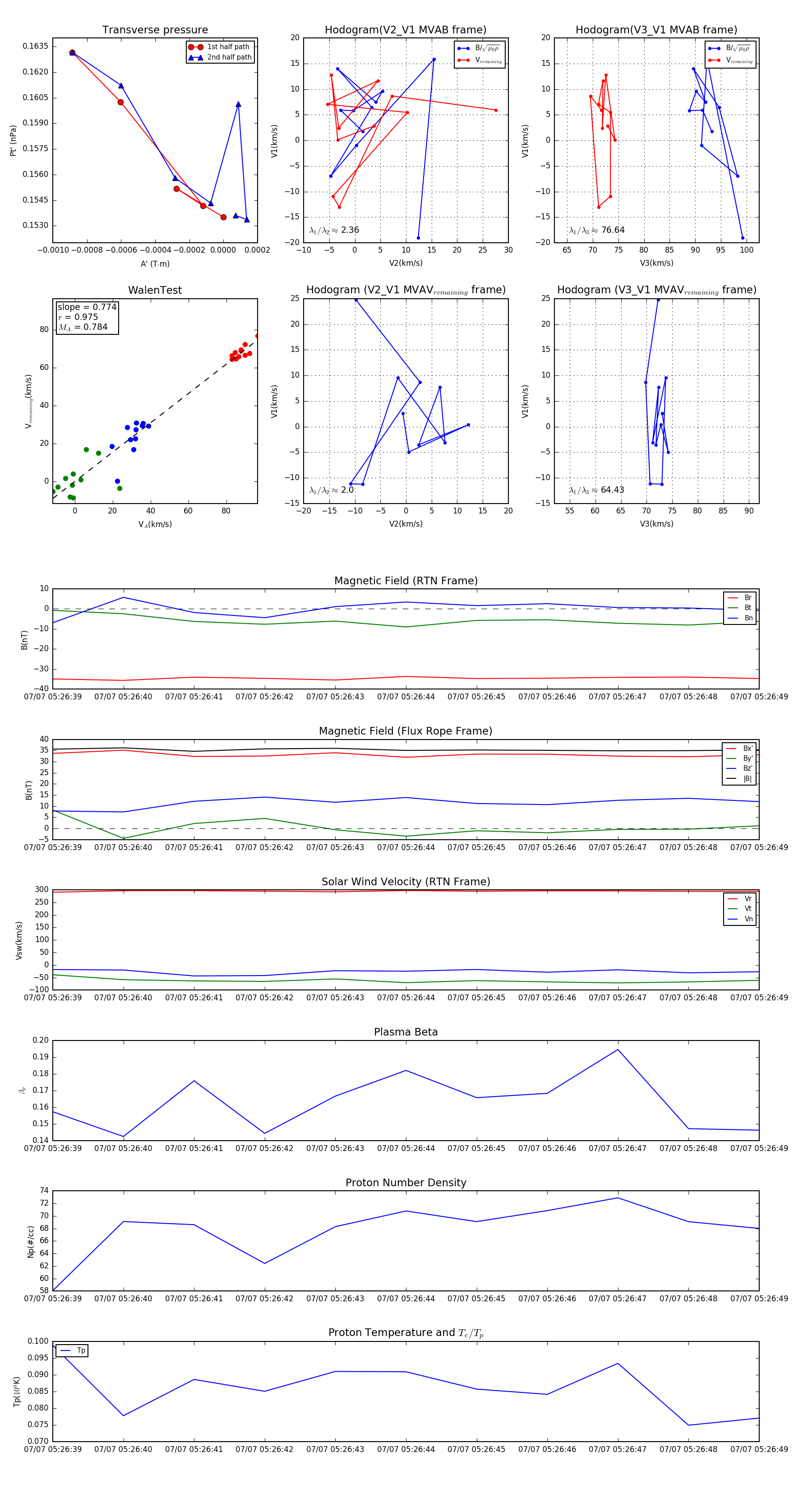
Flux Rope in 2024

Flux Rope Event 2024-07-07 05:26:39 ~ 2024-07-07 05:26:49 (11 seconds)


plot