HOME   LIST
‹–   –›

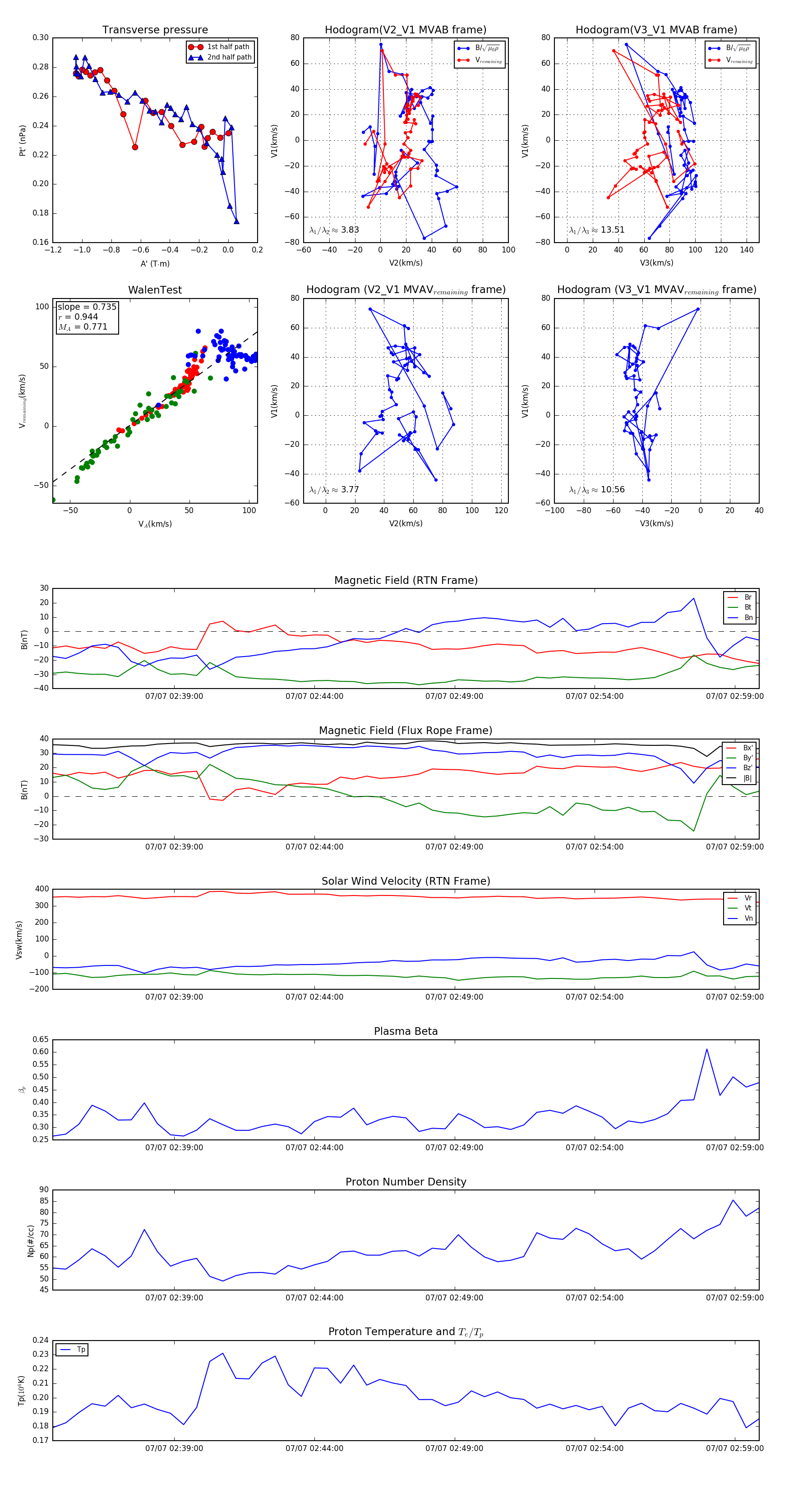
Flux Rope in 2024

Flux Rope Event 2024-07-07 02:34:40 ~ 2024-07-07 02:59:52 (1513 seconds)


plot