HOME   LIST
‹–   –›

Flux Rope in 2024

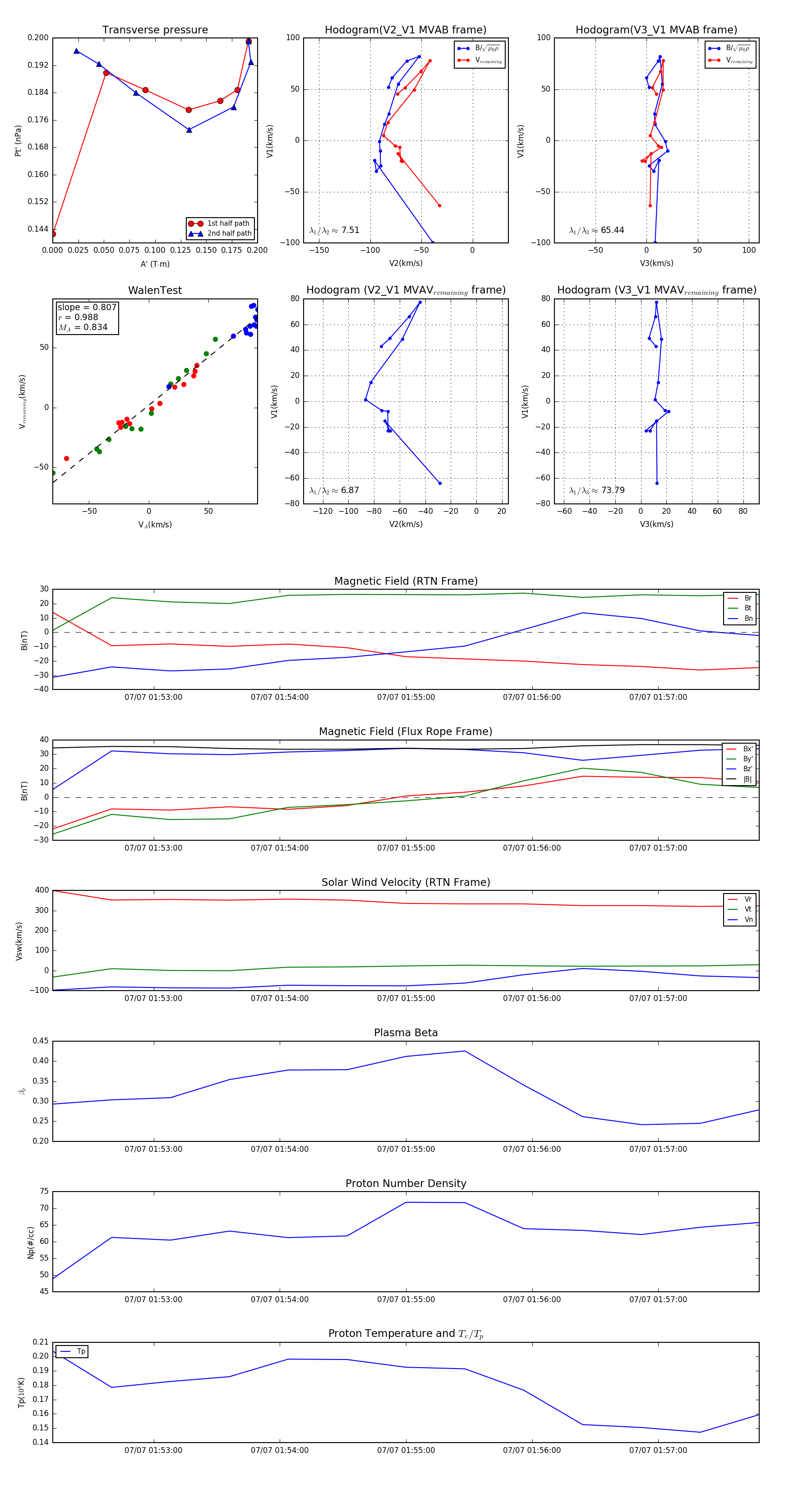
Flux Rope Event 2024-07-07 01:52:12 ~ 2024-07-07 01:57:48 (337 seconds)


plot