HOME   LIST
‹–   –›

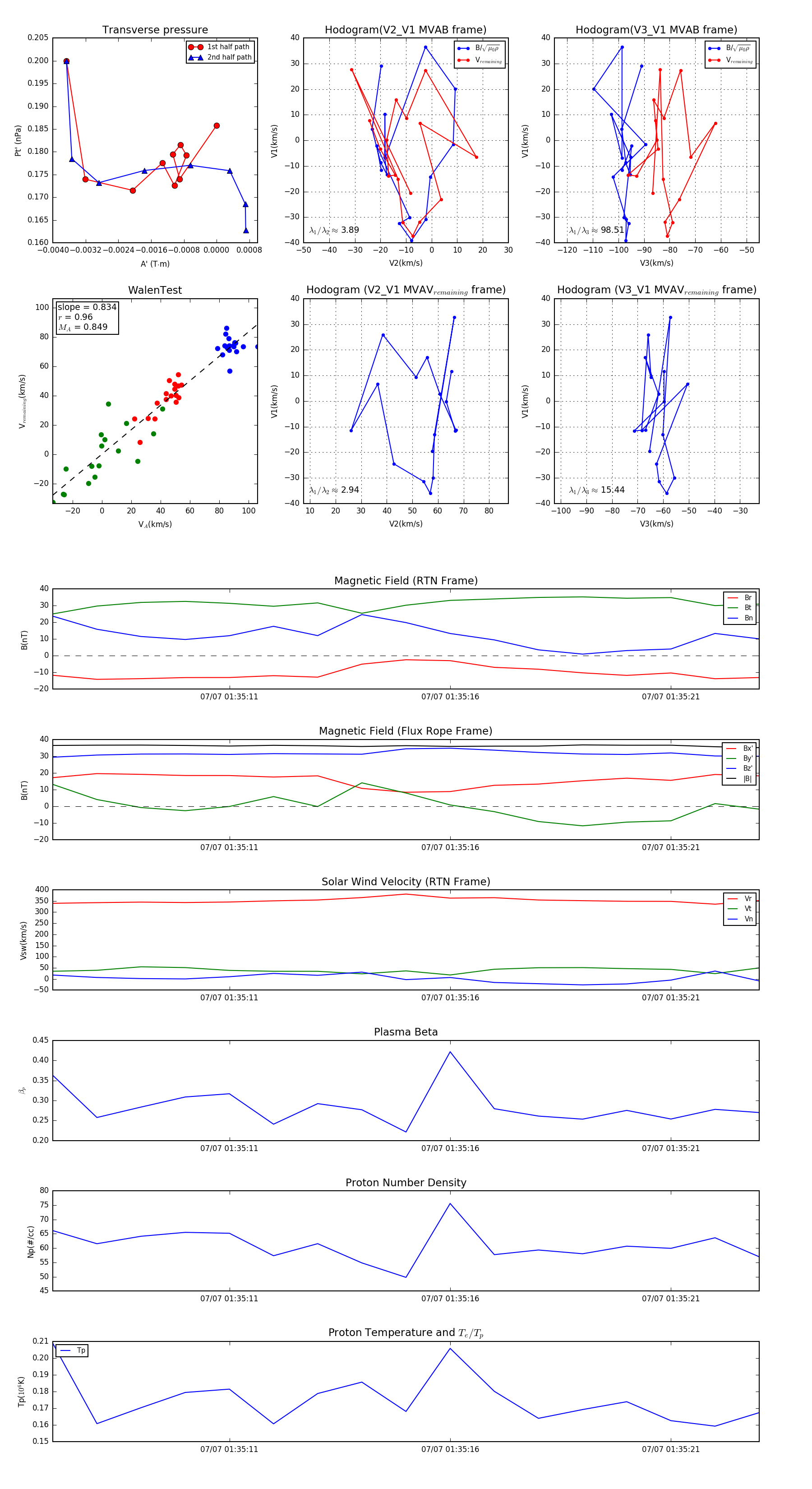
Flux Rope in 2024

Flux Rope Event 2024-07-07 01:35:07 ~ 2024-07-07 01:35:23 (17 seconds)


plot