HOME   LIST
‹–   –›

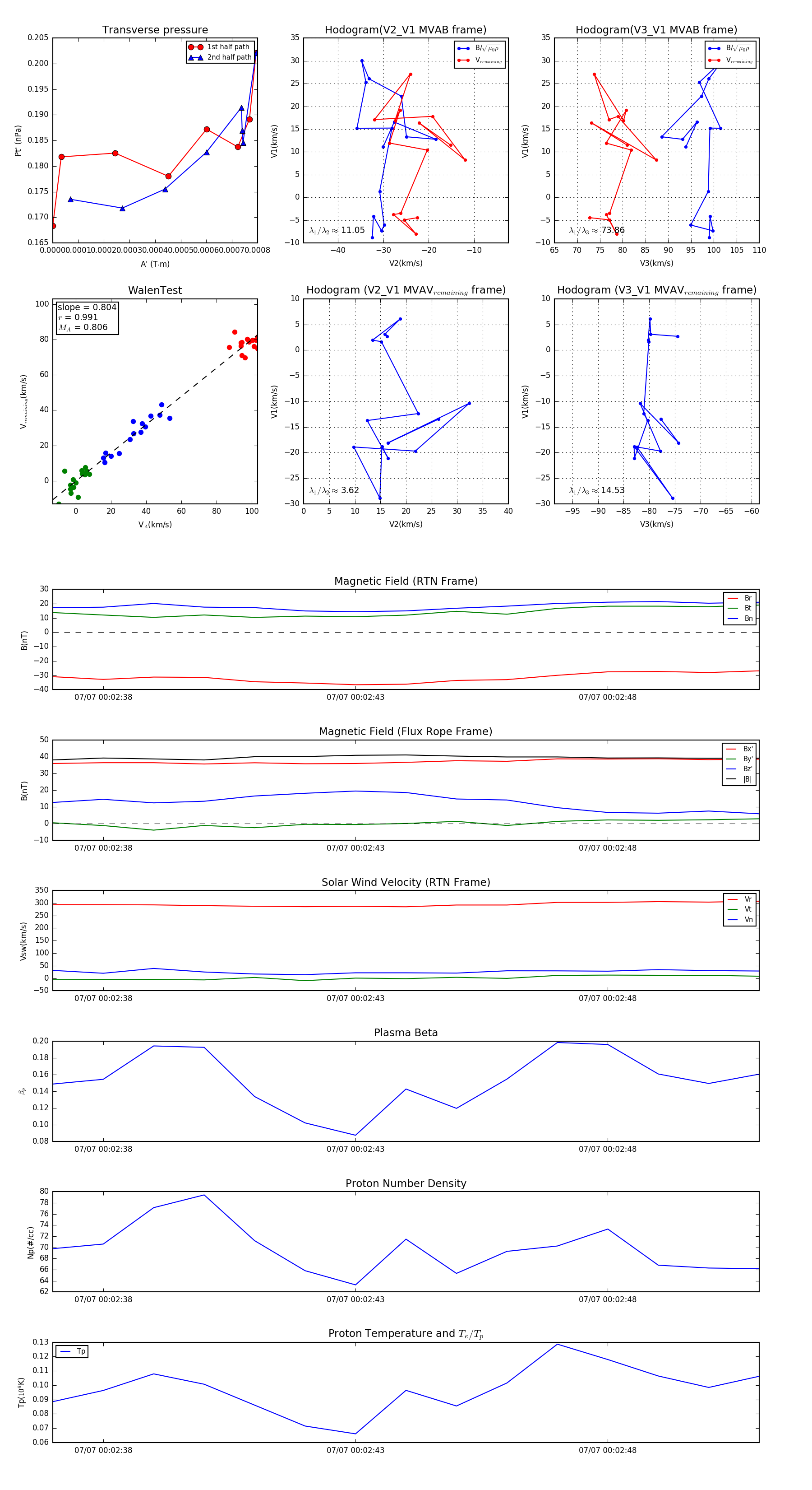
Flux Rope in 2024

Flux Rope Event 2024-07-07 00:02:37 ~ 2024-07-07 00:02:51 (15 seconds)


plot