HOME   LIST
‹–   –›

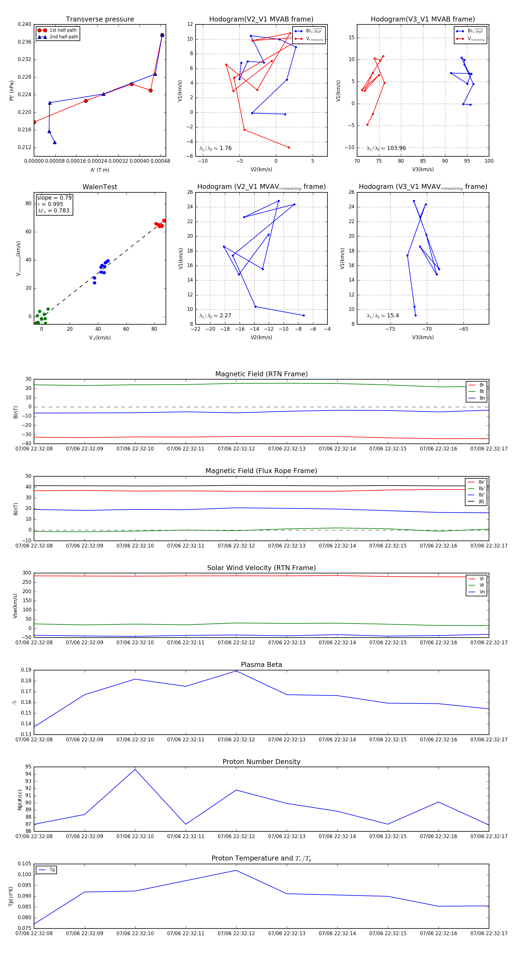
Flux Rope in 2024

Flux Rope Event 2024-07-06 22:32:08 ~ 2024-07-06 22:32:17 (10 seconds)


plot