HOME   LIST
‹–   –›

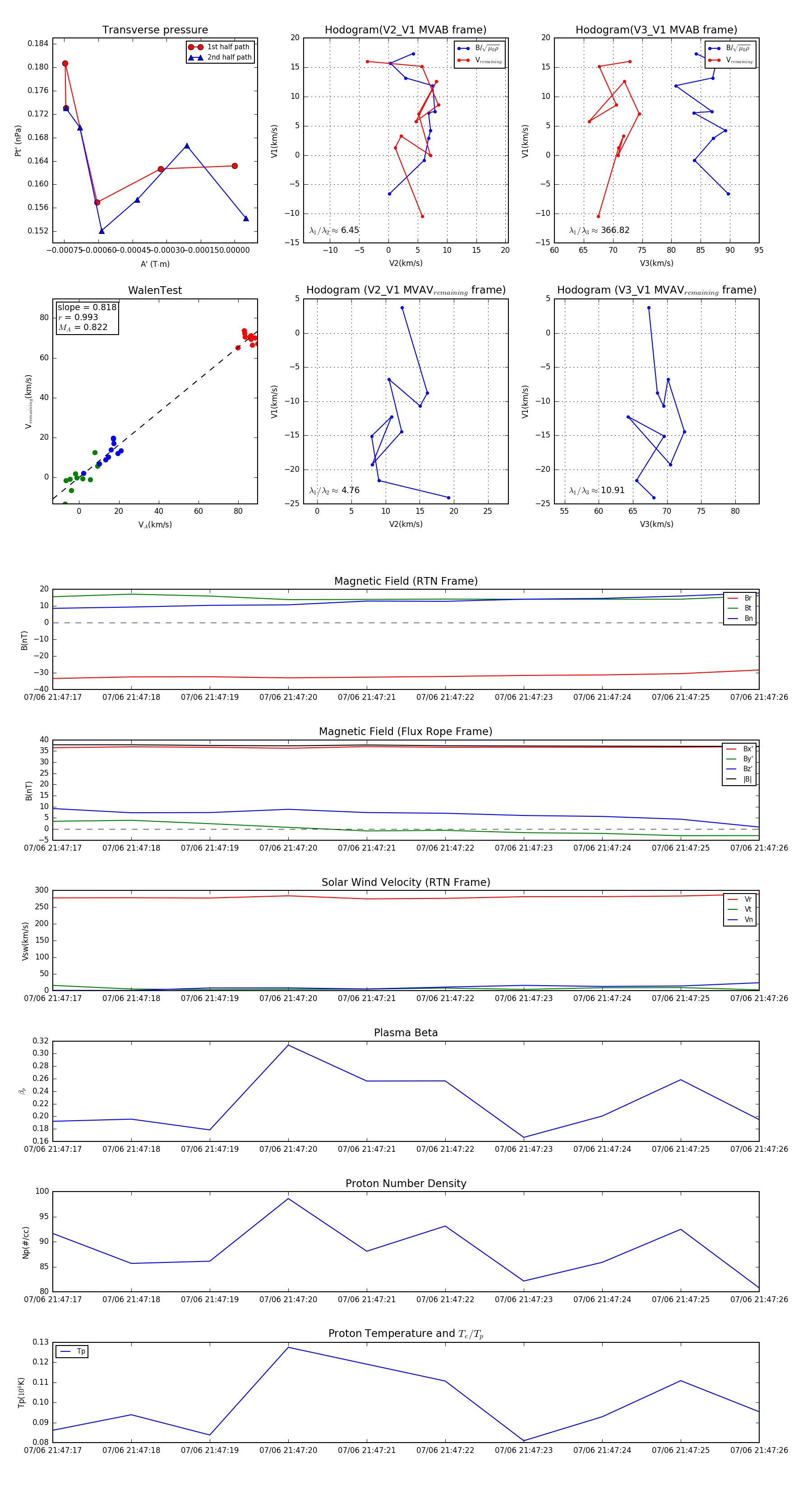
Flux Rope in 2024

Flux Rope Event 2024-07-06 21:47:17 ~ 2024-07-06 21:47:26 (10 seconds)


plot