HOME   LIST
‹–   –›

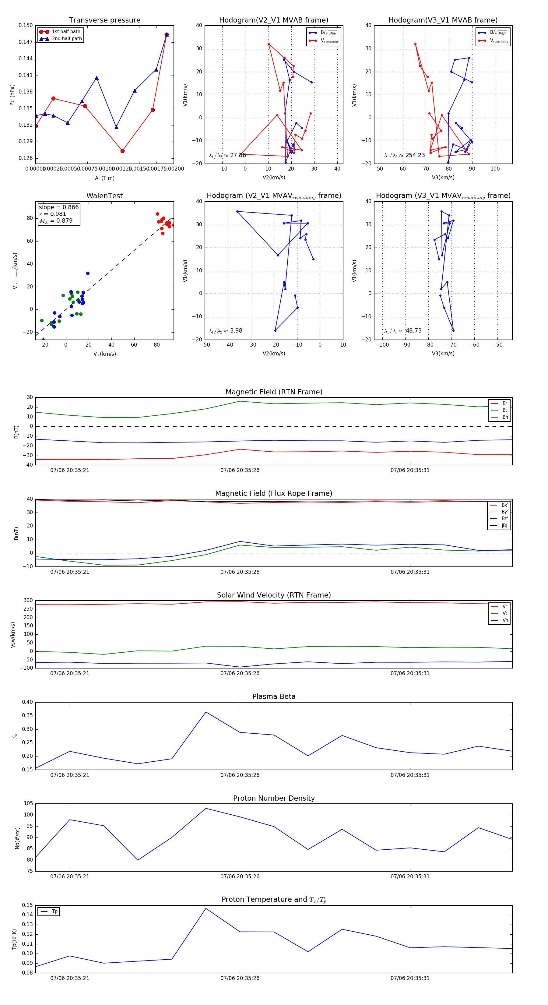
Flux Rope in 2024

Flux Rope Event 2024-07-06 20:35:20 ~ 2024-07-06 20:35:34 (15 seconds)


plot