HOME   LIST
‹–   –›

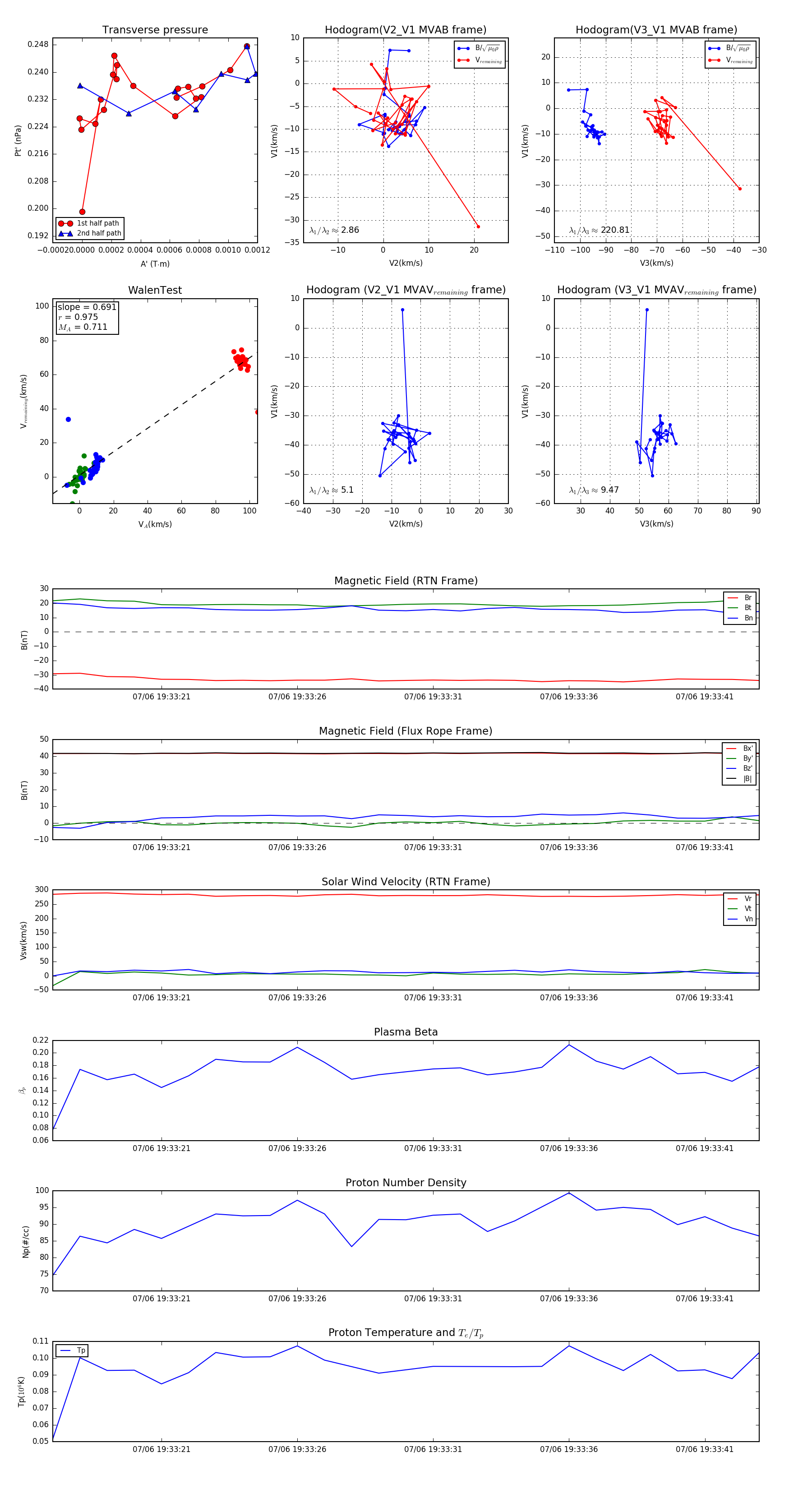
Flux Rope in 2024

Flux Rope Event 2024-07-06 19:33:17 ~ 2024-07-06 19:33:43 (27 seconds)


plot