HOME   LIST
‹–   –›

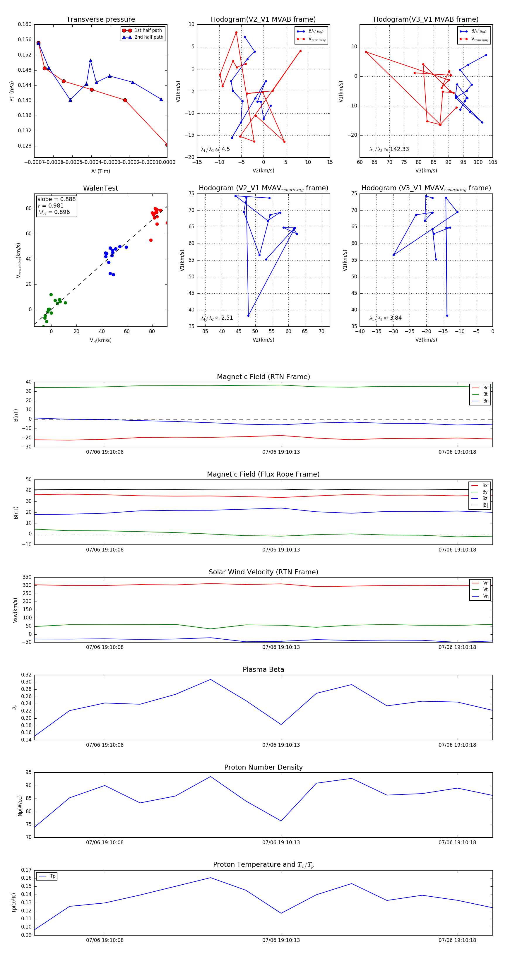
Flux Rope in 2024

Flux Rope Event 2024-07-06 19:10:06 ~ 2024-07-06 19:10:19 (14 seconds)


plot