HOME   LIST
‹–   –›

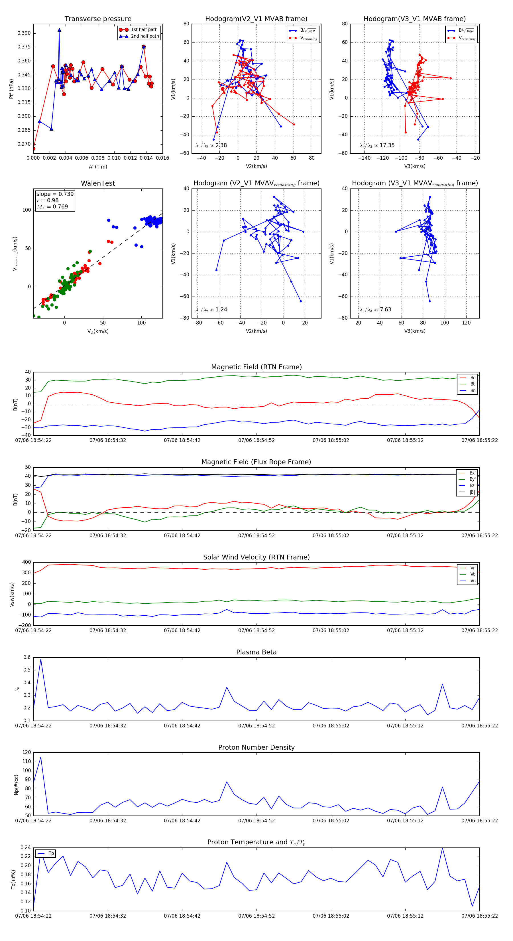
Flux Rope in 2024

Flux Rope Event 2024-07-06 18:54:22 ~ 2024-07-06 18:55:22 (61 seconds)


plot