HOME   LIST
‹–   –›

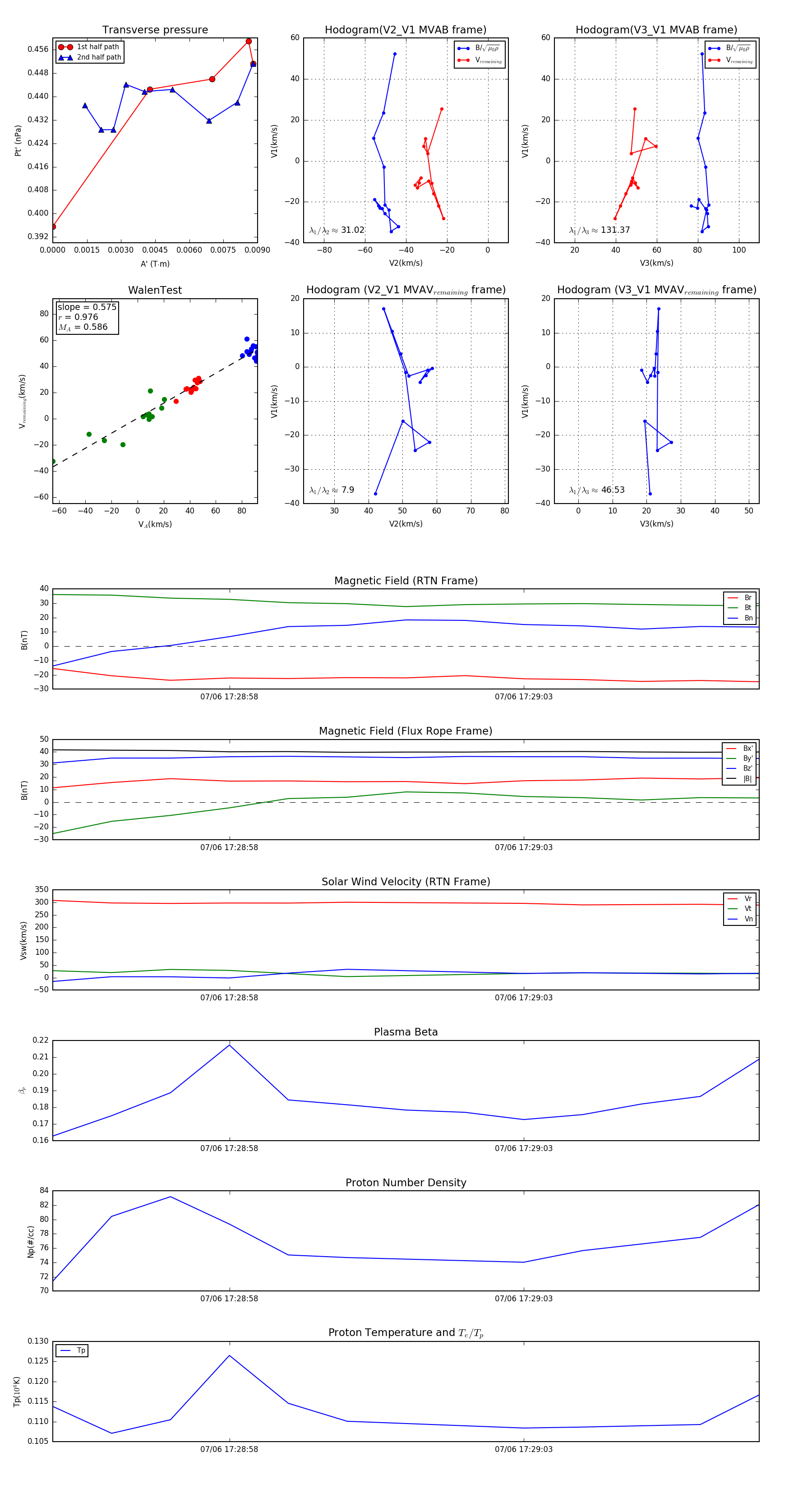
Flux Rope in 2024

Flux Rope Event 2024-07-06 17:28:55 ~ 2024-07-06 17:29:07 (13 seconds)


plot