HOME   LIST
‹–   –›

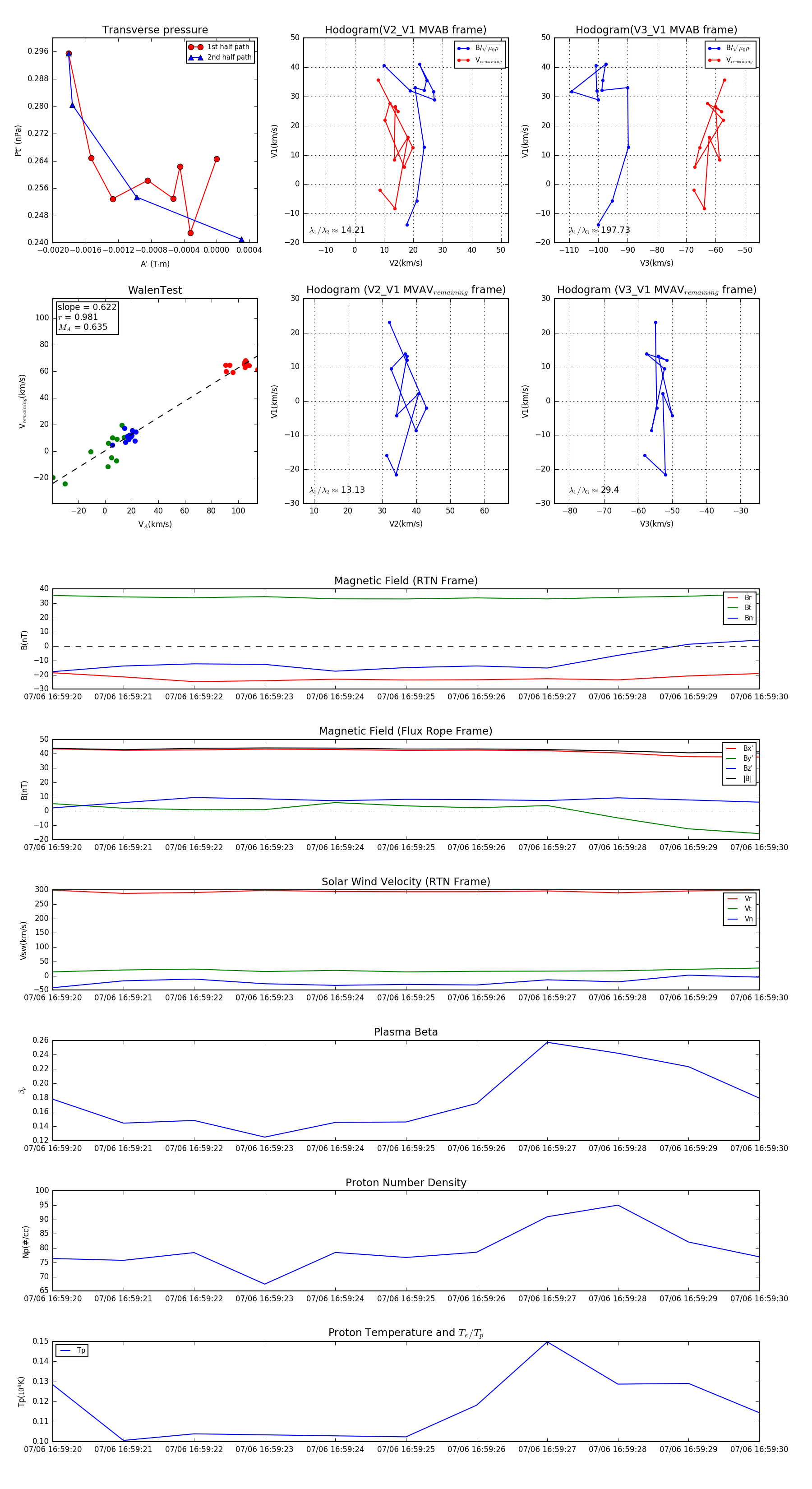
Flux Rope in 2024

Flux Rope Event 2024-07-06 16:59:20 ~ 2024-07-06 16:59:30 (11 seconds)


plot