HOME   LIST
‹–   –›

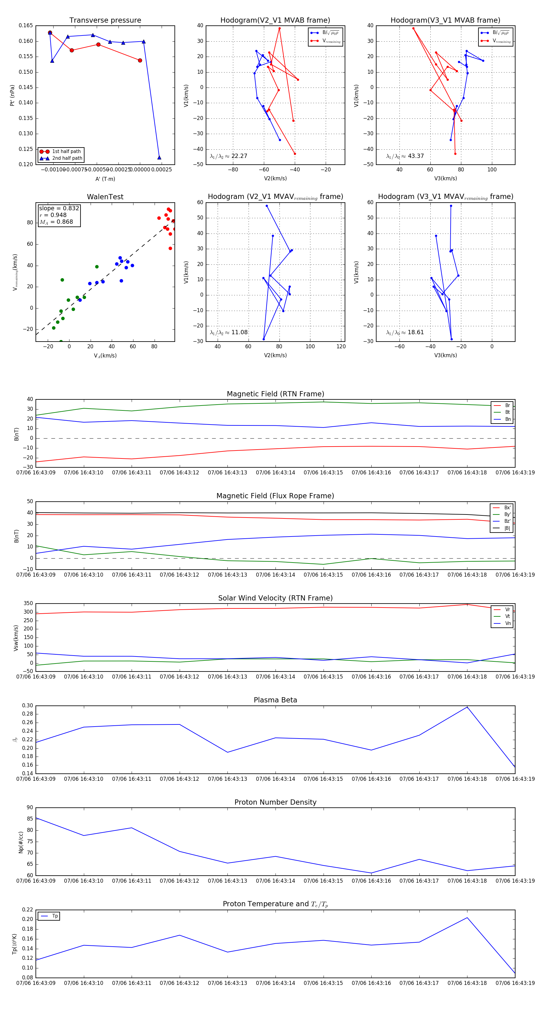
Flux Rope in 2024

Flux Rope Event 2024-07-06 16:43:09 ~ 2024-07-06 16:43:19 (11 seconds)


plot