HOME   LIST
‹–   –›

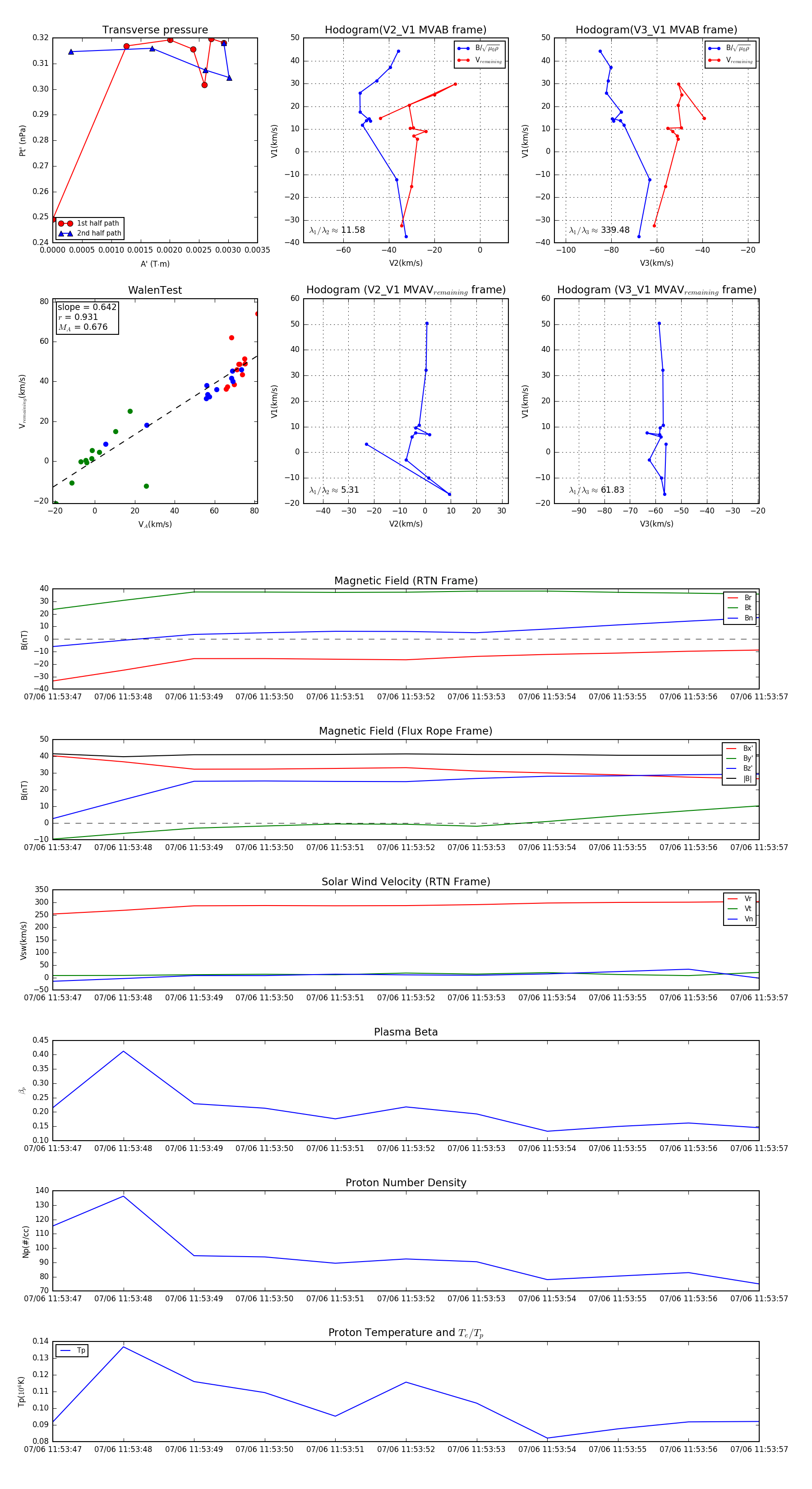
Flux Rope in 2024

Flux Rope Event 2024-07-06 11:53:47 ~ 2024-07-06 11:53:57 (11 seconds)


plot