HOME   LIST
‹–   –›

Flux Rope in 2024

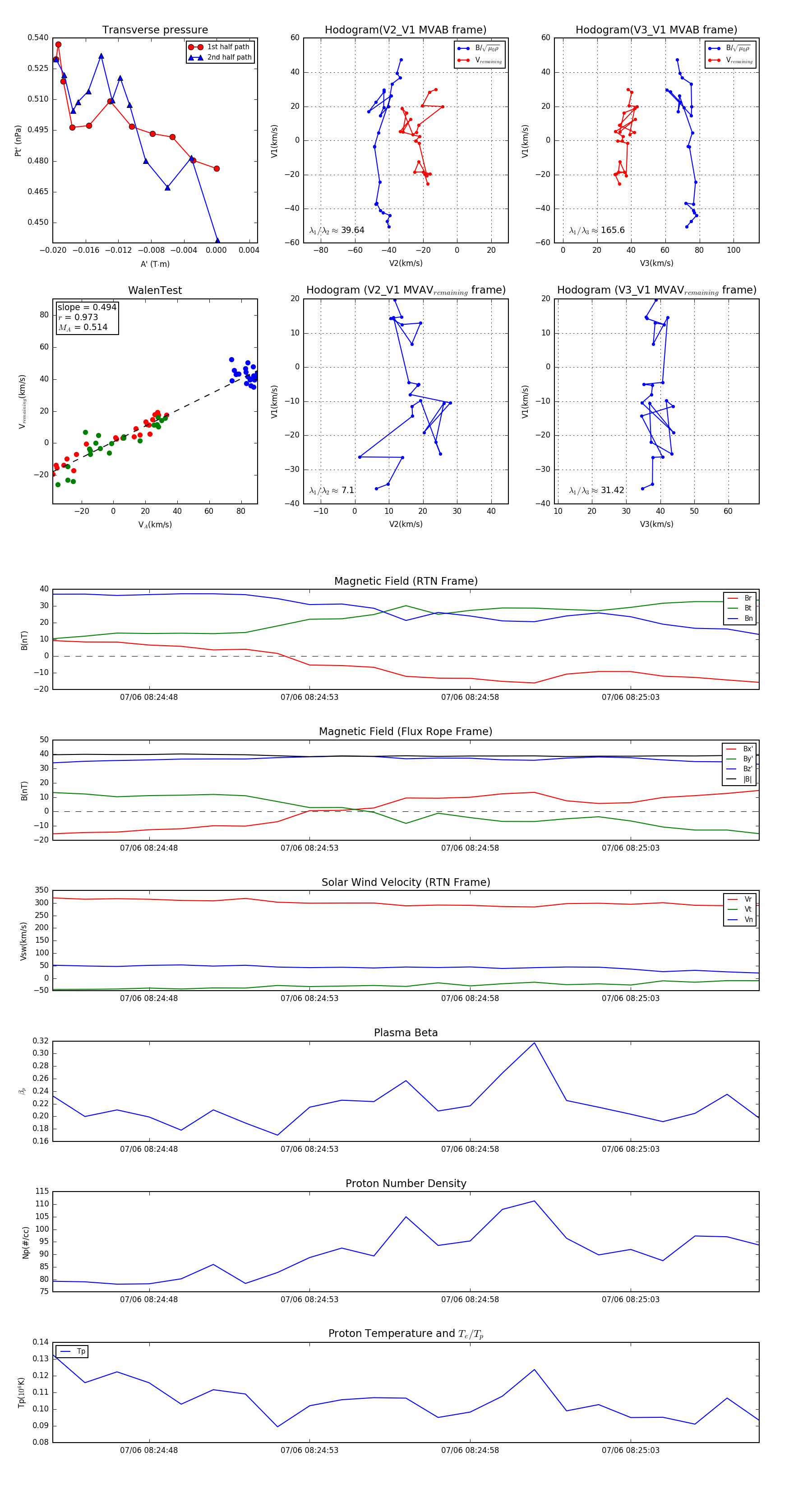
Flux Rope Event 2024-07-06 08:24:45 ~ 2024-07-06 08:25:07 (23 seconds)


plot