HOME   LIST
‹–   –›

Flux Rope in 2024

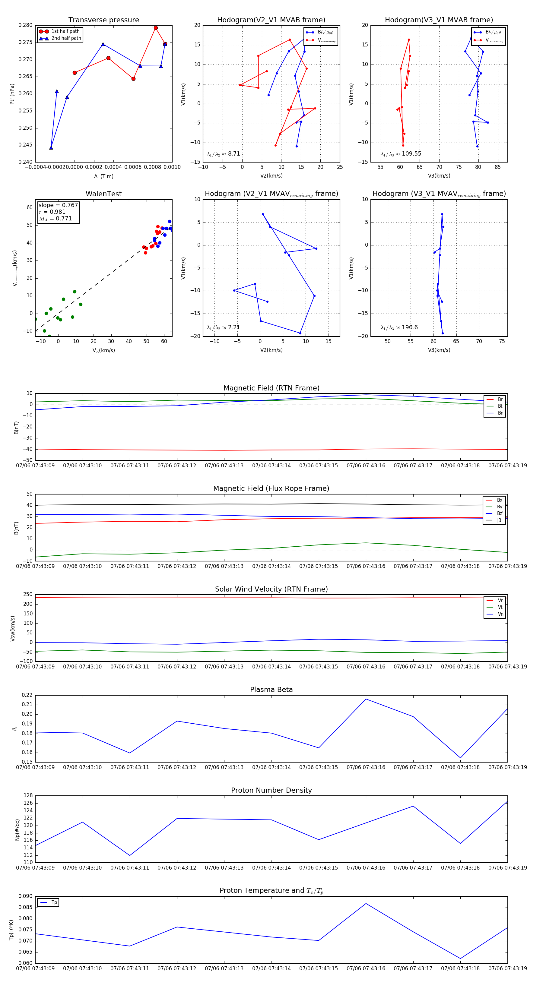
Flux Rope Event 2024-07-06 07:43:09 ~ 2024-07-06 07:43:19 (11 seconds)


plot