HOME   LIST
‹–   –›

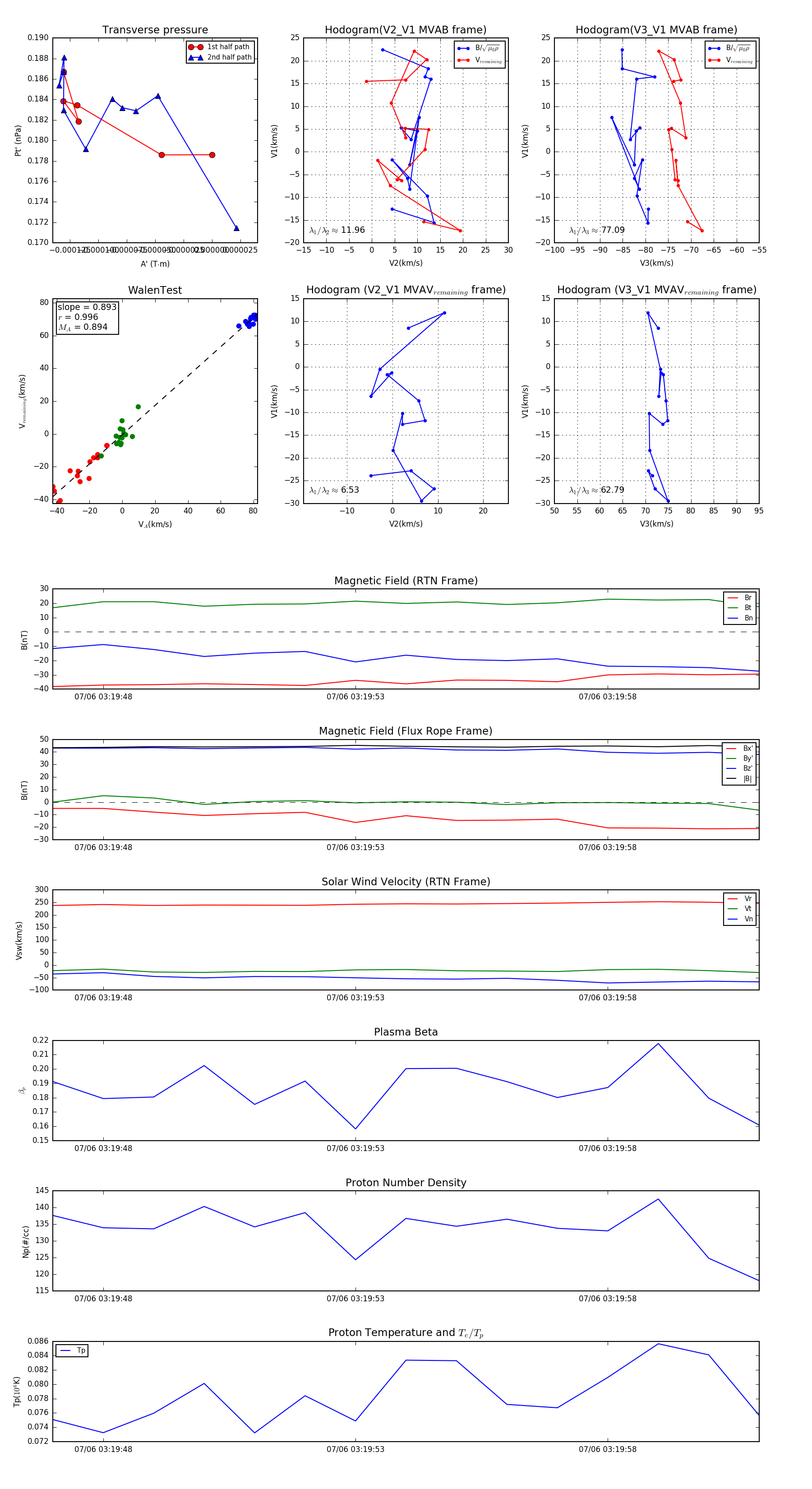
Flux Rope in 2024

Flux Rope Event 2024-07-06 03:19:47 ~ 2024-07-06 03:20:01 (15 seconds)


plot