HOME   LIST
‹–   –›

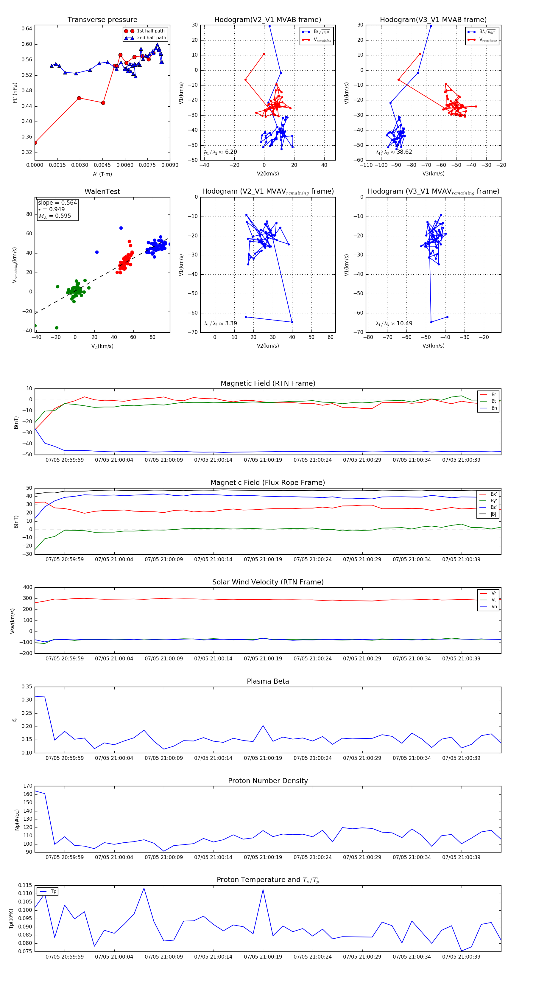
Flux Rope in 2024

Flux Rope Event 2024-07-05 20:59:56 ~ 2024-07-05 21:00:43 (48 seconds)


plot