HOME   LIST
‹–   –›

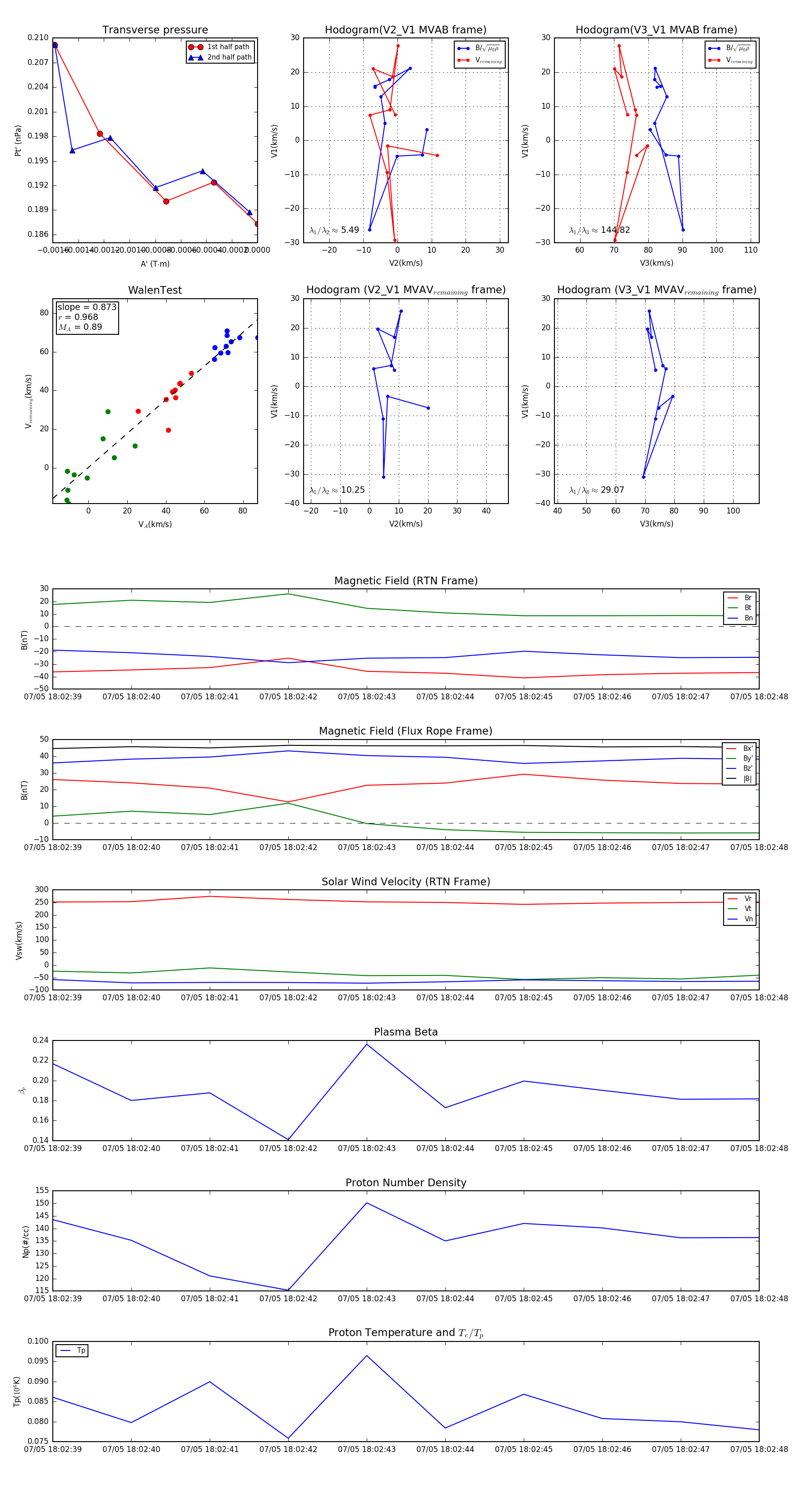
Flux Rope in 2024

Flux Rope Event 2024-07-05 18:02:39 ~ 2024-07-05 18:02:48 (10 seconds)


plot