HOME   LIST
‹–   –›

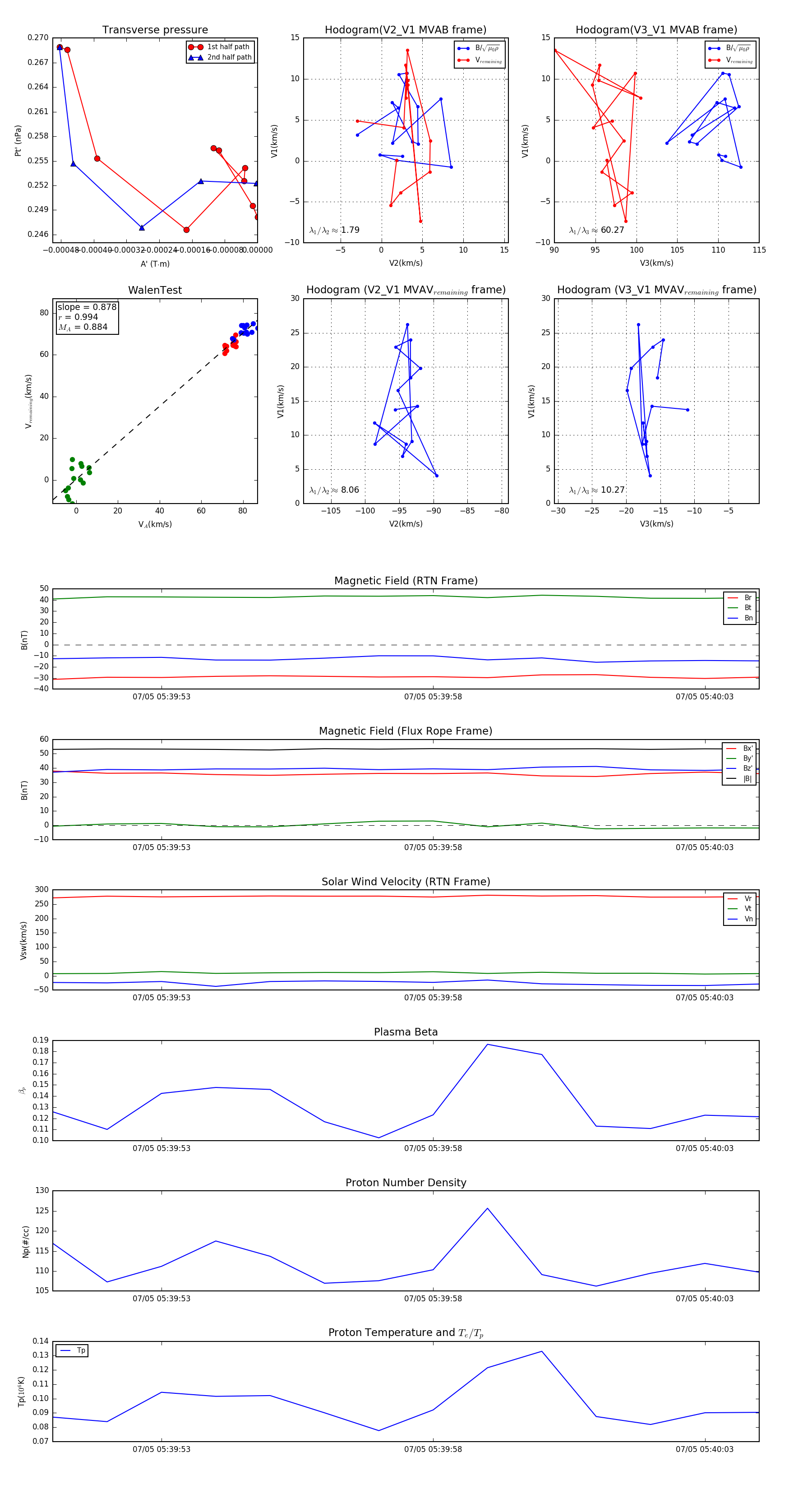
Flux Rope in 2024

Flux Rope Event 2024-07-05 05:39:51 ~ 2024-07-05 05:40:04 (14 seconds)


plot