HOME   LIST
‹–   –›

Flux Rope in 2024

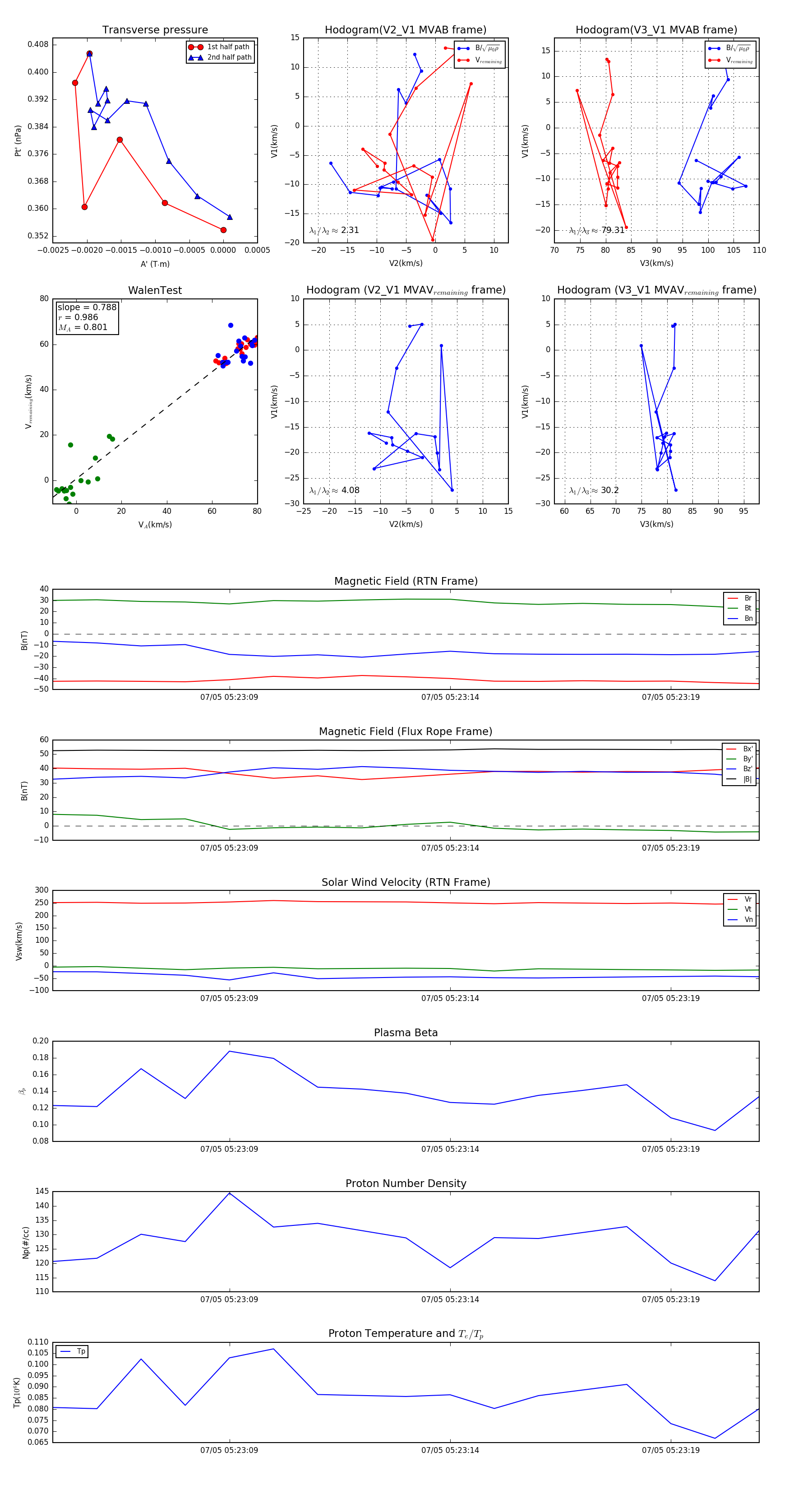
Flux Rope Event 2024-07-05 05:23:05 ~ 2024-07-05 05:23:21 (17 seconds)


plot