HOME   LIST
‹–   –›

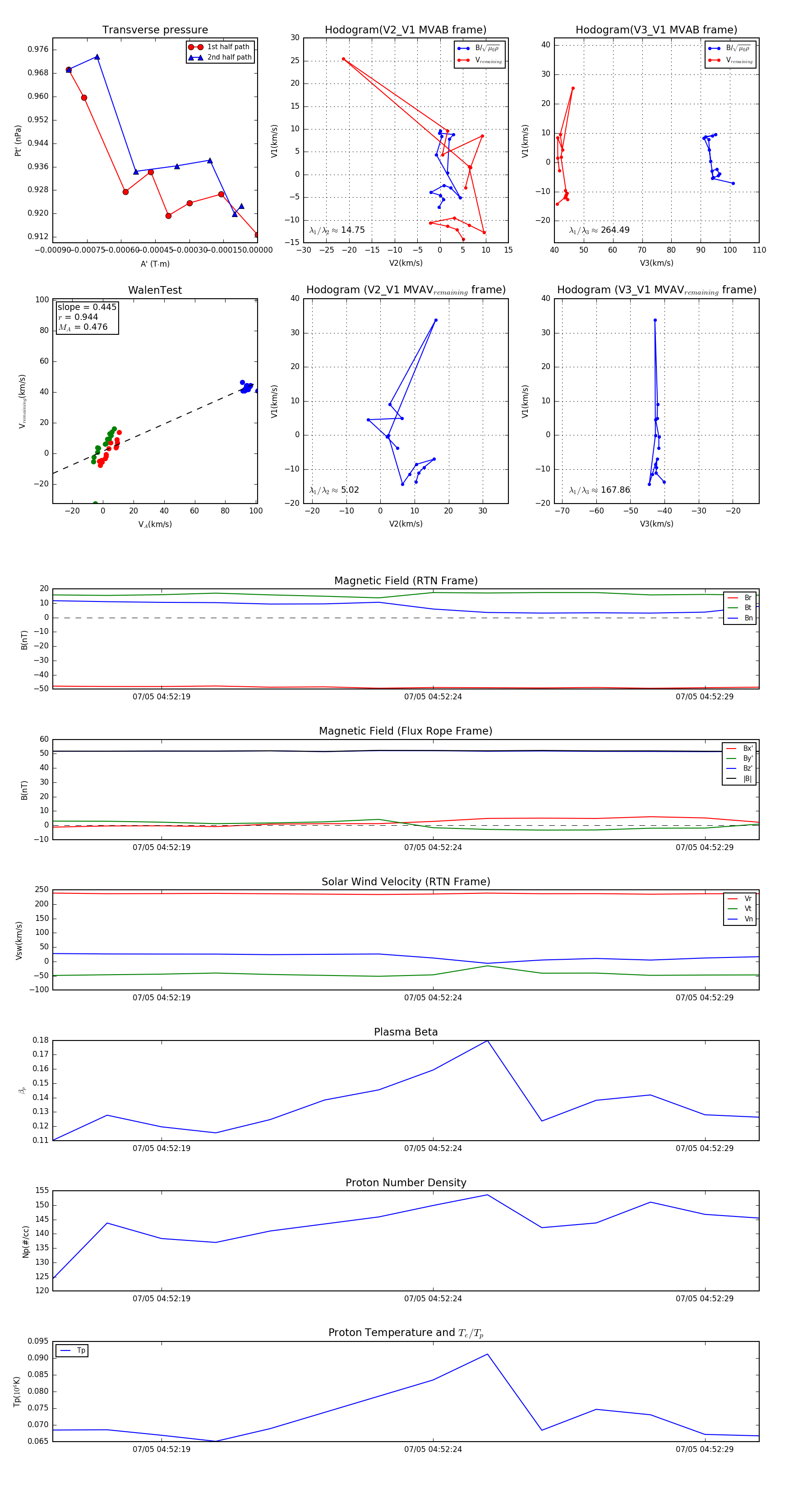
Flux Rope in 2024

Flux Rope Event 2024-07-05 04:52:17 ~ 2024-07-05 04:52:30 (14 seconds)


plot