HOME   LIST
‹–   –›

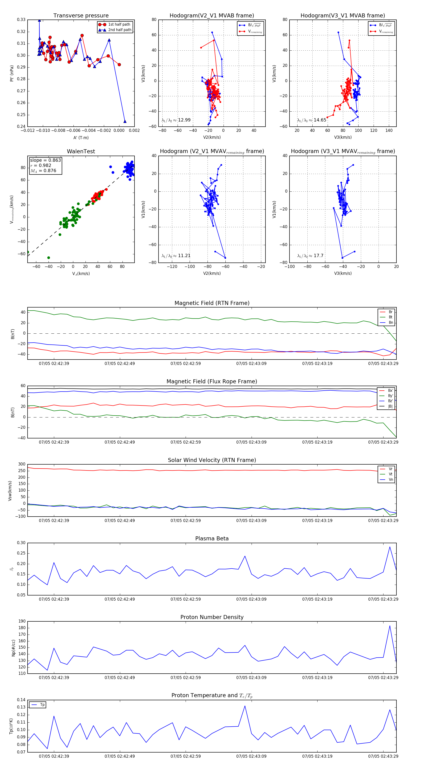
Flux Rope in 2024

Flux Rope Event 2024-07-05 02:42:35 ~ 2024-07-05 02:43:31 (57 seconds)


plot