HOME   LIST
‹–   –›

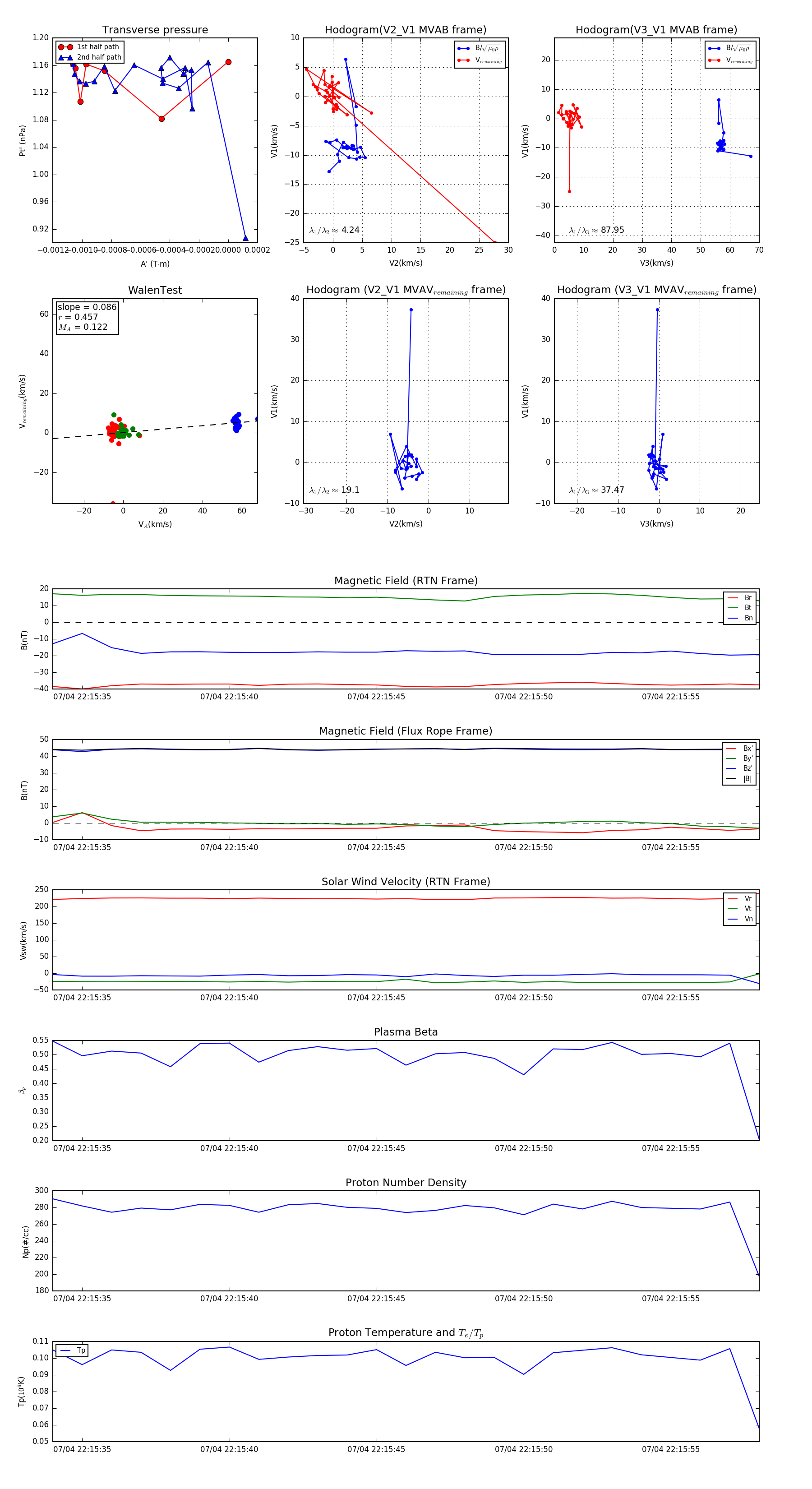
Flux Rope in 2024

Flux Rope Event 2024-07-04 22:15:34 ~ 2024-07-04 22:15:58 (25 seconds)


plot