HOME   LIST
‹–   –›

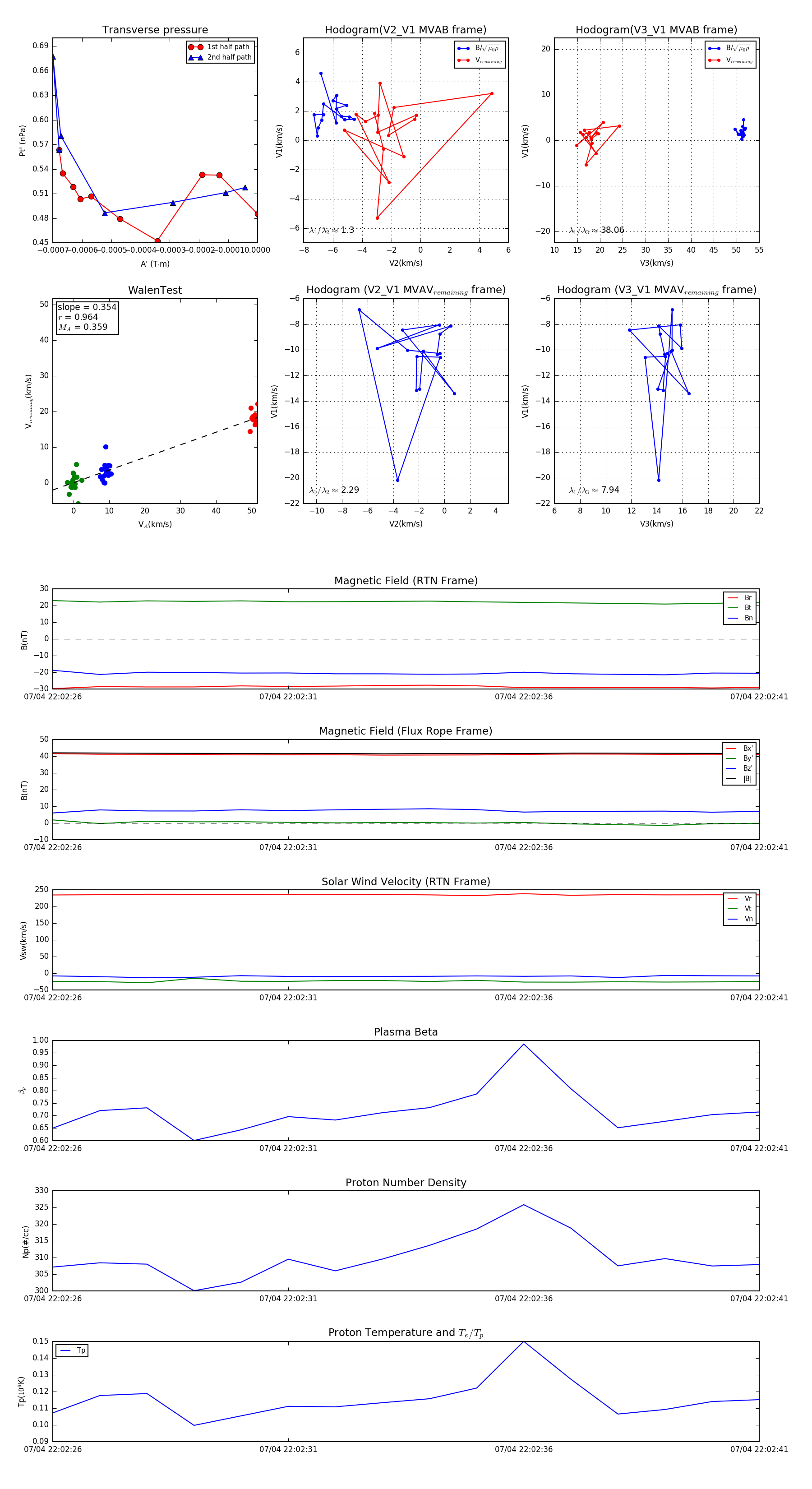
Flux Rope in 2024

Flux Rope Event 2024-07-04 22:02:26 ~ 2024-07-04 22:02:41 (16 seconds)


plot