HOME   LIST
‹–   –›

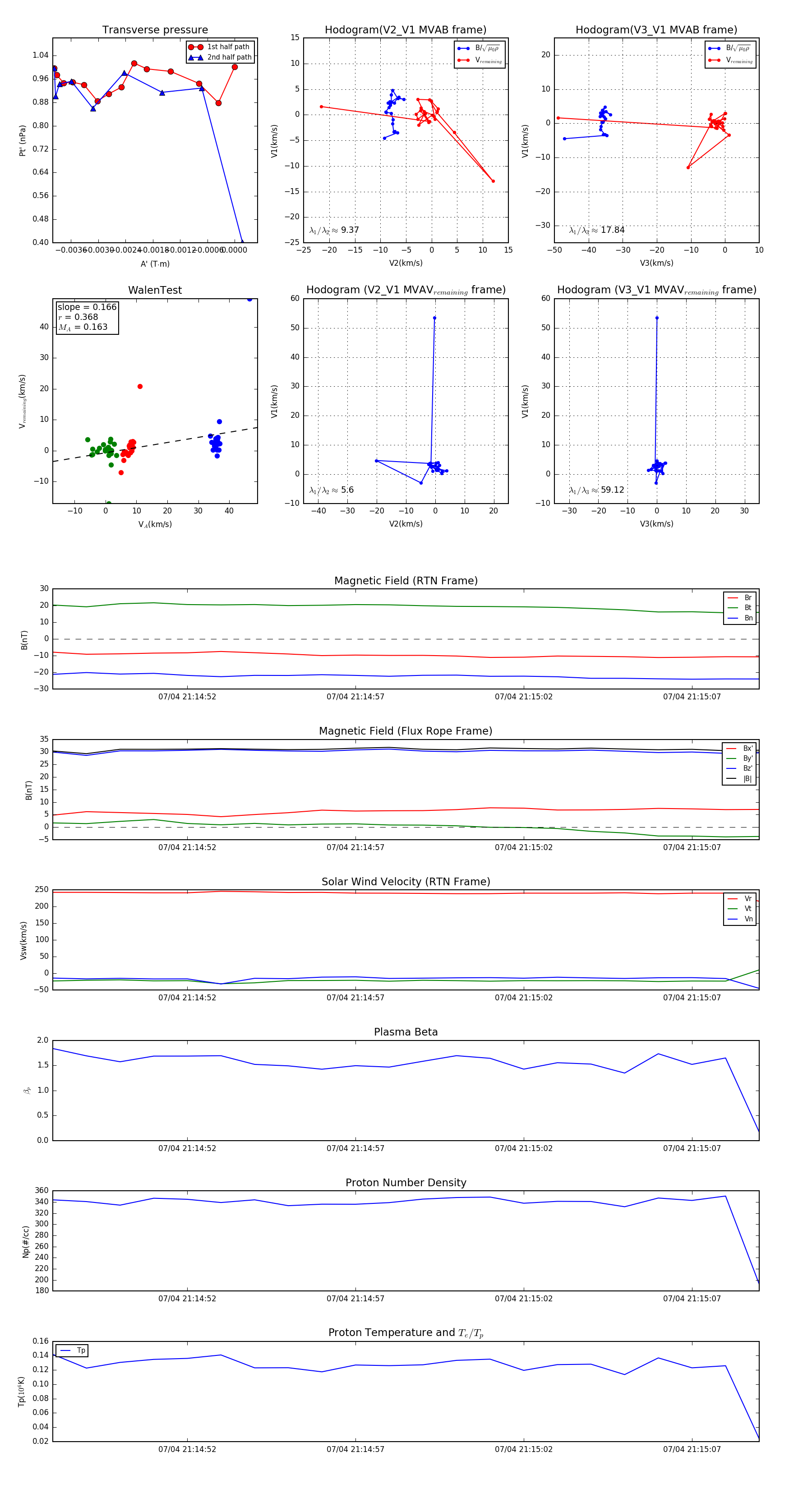
Flux Rope in 2024

Flux Rope Event 2024-07-04 21:14:48 ~ 2024-07-04 21:15:09 (22 seconds)


plot