HOME   LIST
‹–   –›

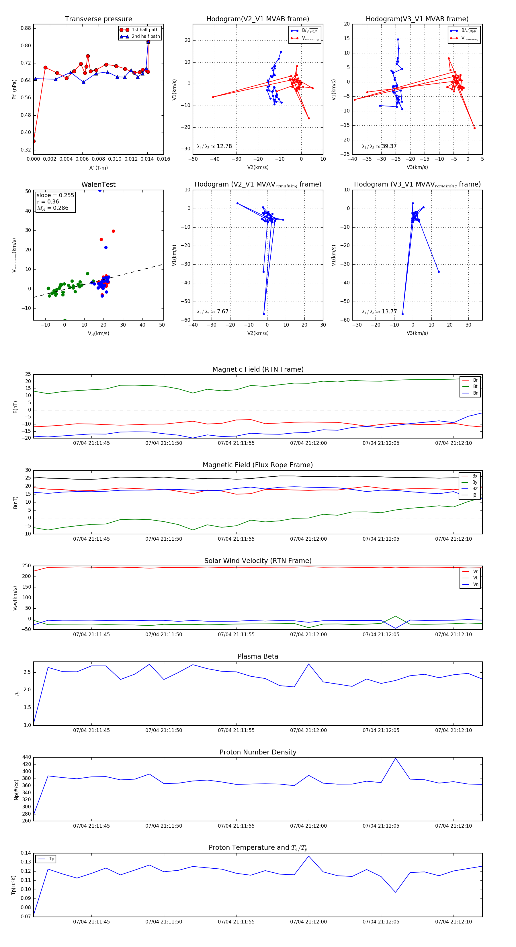
Flux Rope in 2024

Flux Rope Event 2024-07-04 21:11:41 ~ 2024-07-04 21:12:12 (32 seconds)


plot